为便利社会公众快速、准确地获取梁河县人民政府和梁河县人民政府办公室依法公开的政府信息,规范政府信息公开申请提交和接收行为,提高政府工作透明度,助力法治政府建设,根据《中华人民共和国政府信息公开条例》有关规定,制定本指南。
一、政府信息公开范围
本机关主动公开涉及公众利益调整、需要公众广泛知晓或者需要公众参与决策的政府信息。依法确定为国家秘密的政府信息,法律、行政法规禁止公开的政府信息,以及公开后可能危及国家安全、公共安全、经济安全、社会稳定的政府信息,不予公开。
二、主动公开的政府信息
(一)持有的政府信息基本情况
梁河县人民政府及梁河县人民政府办公室在履行职责过程中制作、获取并保存以下政府信息:
1.梁河县人民政府及梁河县人民政府办公室领导及分工、工作规则、机构职能;
2.梁河县人民政府及梁河县人民政府办公室领导出席的重要政务活动;
3.梁河县人民政府及梁河县人民政府办公室重要会议;
4.梁河县人民政府及梁河县人民政府办公室制发的文件及有关政策解读;
5.梁河县人民政府及梁河县人民政府办公室人事任免;
6.梁河县人民政府及梁河县人民政府办公室公示公告;
7.梁河县人民政府及梁河县人民政府办公室领导审议通过的《政府信息公开工作年度报告》及财政预决算报告;
8.与群众生产生活密切相关的重点领域信息;
9.梁河县人民政府及梁河县人民政府办公室重要事项公示、重大决策听证、重点工作通报;
10.其他依照法律法规和国家有关规定应当主动公开的政府信息。
(二)对外发布政府信息的渠道
梁河县人民政府对外发布政府信息的渠道如下:
线上渠道:
1.梁河县人民政府门户网站(https://www.dhlh.gov.cn/Web/);
2.“葫芦丝之乡梁河”微信公众号;“葫芦丝之乡梁河”微博号;
3.新闻发布会以及报刊、广播、电视等途径予以公开;
线下渠道:
1.梁河县档案馆
地址:梁河县遮岛镇滨河路91号
办公时间:周一至周五,8:30—11:30,14:30—17:30(节假日、公休日除外,季节性办公时间调整见公告)。
2.梁河县图书馆
地址:梁河县遮岛镇南甸路81号
办公时间:周一至周五,8:30—11:30,14:30—17:30(节假日、公休日除外,季节性办公时间调整见公告)。
3.梁河县文化馆
地址:梁河县遮岛镇振兴路12号
办公时间:周一至周五,8:30—11:30,14:30—17:30(节假日、公休日除外,季节性办公时间调整见公告)。
4.梁河县政务服务中心
地址:梁河县遮岛镇滨河路91号
办公时间:周一至周五,8:30—11:30,14:30—17:30(节假日、公休日除外,季节性办公时间调整见公告)。
5.梁河县各乡镇人民政府及其所属行政村(居民委员会)。
三、依申请公开的政府信息
公民、法人或者其他组织可以向本机关申请获取主动公开信息以外的政府信息。
(一)受理机构、时间、地点、联系电话
1.受理机构:梁河县人民政府办公室
2.办公时间:周一至周五,8:00—11:30,14:30—17:30(节假日、公休日除外,季节性办公时间调整见公告)。
3.联系地址:梁河县遮岛镇振兴路9号
邮政编码:679200
(二)申请所需材料
申请人须填写《梁河县政府信息公开申请表》,可在梁河县人民政府门户网站下载电子版本(附件1:梁河县政府信息公开申请表),复制有效;不具备下载条件的,可向受理机构申请领取。
申请人提出的政府信息公开申请应当真实载明下列内容:
1.申请人的姓名或者名称、身份信息、联系方式;
2.申请公开的政府信息的名称、文号或者其他特征描述,所需政府信息描述应尽可能准确、具体,以便行政机关精准查找;
3.申请公开的政府信息的形式要求,包括获取信息的方式、途径。
上述内容不明确的,本机关给予指导和释明,并自收到申请之日起7个工作日内一次性告知申请人作出补正,说明需要补正的事项和合理的补正期限。答复期限自本机关收到补正的申请之日起计算。申请人无正当理由逾期不补正的,视为放弃申请,本机关不再处理该政府信息公开申请。
(三)申请接收渠道
申请人可以通过以下4种方式提出政府信息公开申请:
1.当面申请:申请人携带身份证原件或复印件到德宏州人民政府办公室,当面提交政府信息公开申请。申请人提交申请后,本机关将出具接收回执。
2.邮政寄送申请:申请人通过邮政寄送方式提出申请的,请在信封上注明“政府信息公开申请”字样,邮寄至本机关受理机构。
3.政府网站申请:申请人进入德宏州梁河县人民政府网站栏目网站政府信息依申请公开栏目,在线填写《德宏州梁河县人民政府信息公开申请表》提交申请。申请人成功提交申请后,请妥善保存流水号和查询密码,以便查询办理情况。
在线受理网址为:http://ysqgk.yn.gov.cn/YSQGK/ShenQingZZ/ShenQingRLX?bmid=77ad27b8-7a6f-433b-af4a-cca4f2659524
4.传真申请:申请人通过传真方式提出申请的,传真至本机关受理机构。
(四)申请办理流程
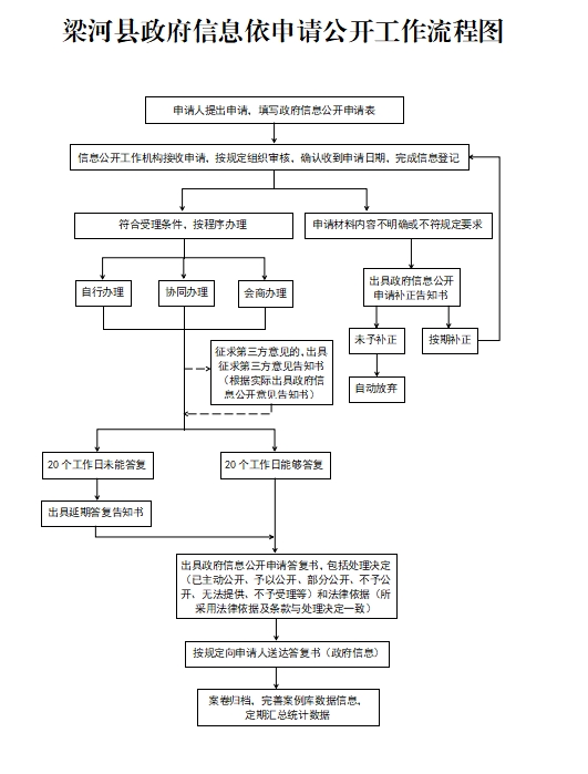
本机关收到政府信息公开申请后,予以登记,除可以当场答复的外,自收到申请之日起20个工作日内予以答复;如需延长答复期限的,需经本机关政府信息公开工作机构负责人同意,并告知申请人,延长答复的期限最长不超过20个工作日。本机关征求第三方和其他机关意见所需时间不计入申请办理期限。(附件2:梁河县人民政府信息依申请公开工作流程图)
对申请公开的政府信息,本机关根据下列不同情况作出答复:
1.属于已经主动公开的,告知申请人获取该政府信息的方式和途径;
2.属于可以公开的,向申请人提供该政府信息,或者告知申请人获取该政府信息的方式、途径和时间;
3.属于不予公开范围的,告知申请人并说明理由;
4.经检索没有所申请公开信息的,告知申请人该政府信息不存在;
5.申请的政府信息不属于本行政机关负责公开的,告知申请人并说明理由;如能确定负责公开该政府信息的行政机关的,告知申请人该行政机关的名称、联系方式;
6.行政机关已就申请人提出的政府信息公开申请作出答复、申请人重复申请公开相同政府信息的,告知申请人不予重复处理;
7.申请公开信息属于工商、不动产登记资料等信息,有关法律、行政法规对信息的获取有特别规定的,告知申请人依照有关法律、行政法规的规定办理。
(五)申请注意事项
1.本机关依申请提供政府信息,不收取费用。但是,申请人申请公开政府信息的数量、频次明显超过合理范围的,本机关可以收取信息处理费,收费标准按照《国务院办公厅关于印发〈政府信息公开信息处理费管理办法〉的通知》(国办函〔2020〕109号)执行。
2.委托他人或组织代为申请的,需向行政机关提供委托证明、委托人和受托人身份证明材料。
3.申请不符合《中华人民共和国政府信息公开条例》有关规定的,向当事人说明有关情况,或者指引其向相关单位咨询或按其他有关程序办理。
四、政府信息公开工作机构情况
梁河县人民政府办公室信息股负责县人民政府和县人民政府办公室政府信息主动公开工作、政府信息公开申请。
办公地址:德宏州梁河县遮岛镇振兴路9号
邮政编码:679200
五、监督方式
公民、法人或者其他组织有权对本机关的政府信息公开工作进行监督,并提出批评和建议。
公民、法人或者其他组织认为本机关未按照要求主动公开政府信息、对政府信息公开申请不依法答复处理或者在政府信息公开工作中的具体行政行为侵犯其合法权益的,可以向上一级行政机关投诉、举报,也可以依法申请行政复议或者提起行政诉讼。梁河县人民政府办公室信息股负责县人民政府和县政府办公室政府信息主动公开工作、政府信息公开申请。
办公地址:德宏州梁河县遮岛镇振兴路9号
邮政编码:679200
[附件: 梁河县政府信息公开申请表]
[附件: 梁河县政府信息依申请公开工作流程图]
滇公网安备 53310002000506号 


