各州(市)民政局、人力资源和社会保障局:
现将《云南省申请生活困难人员救助“一件事”工作方案》印发你们,请结合实际抓好落实。
云南省民政厅 云南省人力资源和社会保障厅
2025年3月28日
(此件公开发布)
云南省申请生活困难人员救助
“一件事”工作方案
为贯彻落实《国务院关于进一步优化政务服务提升行政效能推动“高效办成一件事”的指导意见》(国发〔2024〕3号)、《云南省人民政府关于印发〈云南省进一步优化政务服务提升行政效能推动“高效办成一件事”实施方案〉的通知》(云政发〔2024〕15号)和《云南省人民政府办公厅关于印发〈云南省“高效办成一件事”2025年度第一批重点事项清单〉的通知》(云政办函〔2025〕7号)要求,推动申请生活困难人员救助“一件事”联办落地见效,制定本方案。
一、工作目标
2024年10月底前,整合云南省城乡社会救助信息系统、云南省低收入人口动态监测信息平台、云南省公共就业服务平台等进行升级改造,实现救助、核对、低收入监测系统的业务级融合。对接云南政务服务网开通申请生活困难人员救助“一件事”受理端口;对政务服务中心相关政务服务事项进行系统整合,优化服务流程;大幅压减办理时长和办事成本。申请生活困难人员救助“一件事”线上“一网通办”,线下“一次提交材料、一次集成办结”,生活困难人员实现一次申请、分类救助。
二、职责分工
(一)省级层面
省民政厅:负责统筹申请生活困难人员救助“一件事”的整体推进,会同有关部门共同研究解决申请生活困难人员救助“一件事”业务流程再造、系统平台对接、上线测试运行,加强对各地有关业务指导。组织研究解决推进过程中出现的困难问题。梳理特困人员认定、城乡最低生活保障对象认定、临时救助对象认定的设定和实施依据、办理条件、申请材料、办理流程、办理时限、办件结果等要素,供各地参考。
省人力资源社会保障厅:梳理就业困难人员认定、代缴城乡居民基本养老保险的设定和实施依据、受理条件、申请材料、办结时限、收费标准、办理结果等要素;推动相关系统的升级改造,确保部门系统与云南政务服务网的数据推送、接收及业务协同。
(二)州(市)层面
统筹辖区内申请生活困难人员救助“一件事”的整体推进,协调有关部门做好业务指导和进度督促,加强对县(市、区)、乡镇(街道)的统筹协调、业务培训等。
(三)县(市、区)、乡镇(街道)层面
1.实现申请生活困难人员救助“一件事”线上“一网通办”。依托云南政务服务网进行办事申请、数据流转、业务办理、结果反馈、满意度评价。
2.实现申请生活困难人员救助“一件事”线下“只进一门”。将申请生活困难人员救助“一件事”纳入政务(便民)服务中心集中办理,积极推行导办帮办等便民服务措施,实现统一受理和一站式服务。
三、技术保障
对相关业务受理功能模块进行优化完善,与全省政务服务平台打通统一身份认证、办件赋码、办件结果回传等接口,在云南政务服务网、一部手机办事通APP(含微信、支付宝小程序)“高效办成一件事”专区上线,实现办事申请“一次提交”,办理结果“多端获取”。依托全省政务数据直达系统,推动云南省城乡社会救助信息系统、云南省低收入人口动态监测信息平台、云南省公共就业服务平台等系统数据的跨系统、跨部门、跨业务双向共享和业务协同,确保申请生活困难人员救助“一件事”服务功能有效运行。
四、实施步骤
2025年3月底前,完成申请生活困难人员救助“一件事”流程再造、材料优化、表单整合,制定印发工作方案,编制工作指引。
2025年4月底前,完成事项录入和承接,上线发布政策图解、常见问题解答,建立12345知识库。
2025年6月底前,开展线下办理培训,启动申请生活困难人员救助“一件事”线下业务办理,实现线下办理“只进一门”。
2025年7月底前,对相关信息系统进行升级改造及技术对接,研究解决存在的困难和问题,推动数据共享。
2025年9月底前,申请生活困难人员救助“一件事”上线省政务服务平台“高效办成一件事”专区(含PC端和移动端),配套编制发布线上操作说明,及时开展业务培训,实现线上“一网通办”。
五、工作要求
(一)加强沟通协调。各级民政、人力资源社会保障等部门要充分认识“高效办成一件事”工作的重要性,加强协作配合,加快工作进度,及时解决难点堵点,形成工作合力,推动申请生活困难人员救助“一件事”落地见效。
(二)加强评价监管。围绕申请生活困难人员救助“一件事”涉及相关服务事项,按照“谁审批、谁监管,谁主管、谁监管”的原则,强化审管衔接,健全监管制度,明确监管职责,落实监管措施,实施事前、事中、事后全链条监管。
(三)加强创新应用。各级民政、人力资源社会保障等部门要积极探索创新,从群众的实际需求出发,深入挖掘申请生活困难人员救助“一件事”典型应用场景,最大程度便民惠民。
(四)加强宣传推广。各地要采取多种形式做好申请生活困难人员救助“一件事”政策解读和舆论引导,推动服务模式不断优化升级,提高群众的满意度和获得感。
附件:1.云南省申请生活困难人员救助“一件事”办事指南
2.云南省申请生活困难人员救助“一件事”业务流程图
3.云南省申请生活困难人员救助“一件事”申请表
附件1
云南省申请生活困难人员救助“一件事”办事指南
一、基本信息
1.事项名称:申请生活困难人员救助“一件事”
2.牵头单位:省民政厅
3.配合单位:省人力资源社会保障厅
4.涉及事项:
特困人员认定
城乡最低生活保障对象认定
临时救助对象认定
就业困难人员认定
代缴城乡居民基本养老保险
5.审批(服务)层级:县(市、区)、乡镇(街道)
6.服务对象:辖区基本生活困难、就业困难需要申请救助帮扶人员
7.办理形式:窗口办理、网上办理
8.法定办结时限:
特困人员认定:40个工作日
城乡最低生活保障对象认定:32个工作日
临时救助对象认定:20个工作日
就业困难人员认定:15个工作日
代缴城乡居民基本养老保险:当年缴费期满后批量办理,不单独计算办理时限
9.承诺审批(办结)时限:7个工作日
10.是否收费:否
11.中介服务事项名称:无
12.是否需要勘验、组织听证、专家评审、检测:否
13.审批机关是否委托服务机构开展技术性服务(名称):否
14.是否实行告知承诺办理:否
15.是否实行容缺办理:否
16.办理时间:对应实施层级的咨询方式(由各地综窗填写)
17.办理地址:对应实施层级的办理地址(线下地址各地综窗填写,线上为政务服务网地址)
二、设定和实施依据
1.《中华人民共和国就业促进法》
2.《社会救助暂行办法》(2014年2月21日国务院令第649号发布,2019年3月2日国务院令第709号修改)
3.《国务院关于建议统一的城乡居民基本养老保险制度的意见》(国发〔2014〕8号)
4.《民政部关于印发〈最低生活保障审核确认办法〉的通知》(民发〔2021〕57号)
5.《就业服务与就业管理规定》(2007年10月30日劳动和社会保障部令第28号发布,2022年1月7日修订)
6.《人力资源社会保障部办公厅关于进一步加快就业信息化建设应用工作的通知》(人社厅函〔2023〕93号)
7.《云南省人民政府关于印发云南省社会救助实施办法的通知》(云政发〔2014〕65号)
8.《云南省人民政府关于进一步健全特困人员救助供养制度的实施意见》(云政发〔2016〕73号)
9.《云南省民政厅 云南省财政厅关于印发云南省临时救助工作规程(试行)的通知》(云民规〔2023〕7号)
10.《云南省人力资源和社会保障厅 云南省财政厅 云南省残疾人联合会 国家税务总局云南省税务局关于完善城乡居民基本养老保险参保困难群众帮扶政策措施的通知》(云人社发〔2022〕27号)
11.《云南省民政厅关于印发〈云南省最低生活保障审核确认实施细则〉的通知》(云民规〔2021〕2号)
12.《云南省人力资源和社会保障厅关于印发云南省就业援助工作实施细则(试行)的通知》(云人社通〔2024〕28号)
三、申请须知
1.特困人员认定:无劳动能力、无生活来源且无法定赡养、抚养、扶养义务人,或者其法定赡养、抚养、扶养义务人无赡养、抚养、扶养能力的老年人、残疾人以及未满16周岁的未成年人。
2.城乡最低生活保障对象认定:共同生活的家庭成员人均收入低于当地最低生活保障标准且符合当地最低生活保障家庭财产状况规定的家庭。
3.临时救助对象认定:因火灾、交通事故等意外事件,家庭成员突发重大疾病等原因,导致基本生活暂时出现严重困难的家庭,或者因生活必需支出突然增加超出家庭承受能力,导致基本生活暂时出现严重困难的最低生活保障家庭,以及遭遇其他特殊困难的家庭。
4.就业困难人员认定:具有云南省行政区域内户籍,因身体状况、技能水平、家庭条件、失去土地等原因难以实现就业,以及连续失业一定时间仍未能实现就业的人员。在公共就业服务机构登记失业的法定劳动年龄内的人员。
5.代缴城乡居民基本养老保险:对参加城乡居民基本养老保险的特困人员、最低生活保障对象,由州(市)和县级人民政府按规定标准为其全额缴纳基本养老保险费。
特困人员认定、城乡最低生活保障对象认定、临时救助对象认定可一次申请,分类认定。特困人员认定、就业困难人员认定不能同时申请。
四、申请材料
附件2
云南省申请生活困难人员救助“一件事”业务办理流程图

附件3
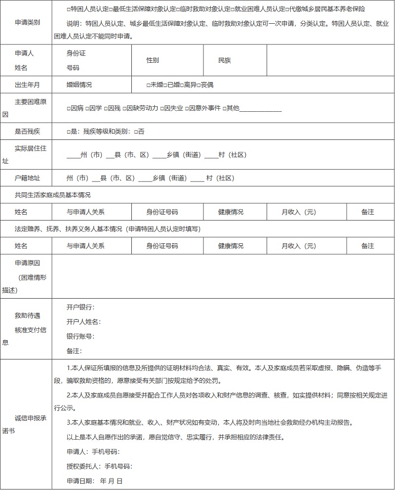
云南省申请生活困难人员救助“一件事”申请表

滇公网安备 53310002000506号 滇ICP备17006871号-1 联系电话:0692-6955010
政府网站标识码:5331220006 邮箱:410147633@qq.com
地址:梁河县遮岛镇振新路12号 邮编:678400