根据《云南省自然资源厅关于开展云南省2025年区片综合地价更新调整工作的通知》(云自然资审批〔2025〕90号)要求,为规范梁河县征地管理工作,维护被征地农民的合法权益,切实做好2025年梁河县农用地区片综合地价制定工作,为进一步听取广大社会公众及相关部门对沿用上一轮片区价的意见,梁河县人民政府组织开展对上一轮区片价进行意见征询工作,现通告如下:
一、征询公众意见的主要事项
(一)征求公众意见内容:对上一轮梁河县农用地区片综合地价(2023年版)区片划分、片区结果及其他问题。非本征询内容不在本次征求范围内。
(二)征询对象:梁河县行政事业单位、乡镇人民政府(街道办事处)、企业、人民群众等。
(三)公示地点、方式
1.地点:地方政府网站、乡镇公告宣传栏等
2.方式:网上公示、宣传栏公示
二、公众提出意见的主要方式
征求意见期间,相关主体单位和公众可以通过书面意见、电子邮件方式与征询主体联系,对征询事项提出意见及建议。
三、公众参与联系方式
委托征询主体单位:梁河县自然资源局
单位地址:梁河县遮岛镇滨河路91号政务服务大楼主楼六楼
联系人:冯女士
联系电话:0692—3019613
邮箱:lhkflysp@163.com
本项目征求公众意见的期限为:自本公告发布之日起的30日内。公众如想进一步了解征询事项或有任何意见和建议,请与征询主体单位联系。
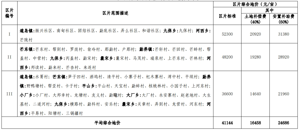
附件:1.梁河县征收农用地区片综合地价更新调整结果表(2023年)
2.梁河县征收农用地区片综合地价更新调整地类调节系数表(2023年)
3.2025年德宏州梁河县区片综合地价更新调整基本情况调查表
2025年6月20日
附表:1.梁河县征收农用地区片综合地价更新调整结果表(2023年)
附表:2.梁河县征收农用地区片综合地价更新调整地类调节系数表(2023年)
附表:3.2025年德宏州梁河县区片综合地价更新调整基本情况调查表
|
乡(镇、街道)、单位、企业、个人名称 |
|
||||
|
联系人 |
|
联系电话 |
|
||
|
调查内容 |
|||||
|
区域内近三年是否涉及征地 |
|
涉及区域 (村、社区) |
|
||
|
现行补偿标准执行过 程中存在的问题 |
|
||||
|
区域内未来三年是否 涉及征地 |
|
涉及区域 (村、社区) |
|
||
|
更新调整补偿标准过程中应注意的事项及建议 |
|
||||
|
备注: |
|
||||
|
填表单位(盖章): 调查人: 填表日期: 年 月 日
|
|||||
滇公网安备 53310002000506号 滇ICP备17006871号-1 联系电话:0692-6955010
政府网站标识码:5331220006 邮箱:410147633@qq.com
地址:梁河县遮岛镇振新路12号 邮编:678400