云南发布各地最新疫情防控风险等级
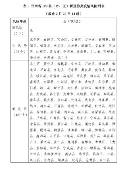
2月22日,云南省卫生健康委员会发布更新后的云南省129个县(市、区)新冠肺炎疫情风险列表。截至2月22日14时,全省中风险县(市、区)22个,低风险县(市、区)107个,无疫情高风险县(市、区)。相比昨天更新的截至2月20日24时风险列表,低风险县(市、区)增加4个,中风险县(市、区)减少4个。
来源:德宏政务
2月22日,云南省卫生健康委员会发布更新后的云南省129个县(市、区)新冠肺炎疫情风险列表。截至2月22日14时,全省中风险县(市、区)22个,低风险县(市、区)107个,无疫情高风险县(市、区)。相比昨天更新的截至2月20日24时风险列表,低风险县(市、区)增加4个,中风险县(市、区)减少4个。
滇公网安备 53310002000506号 滇ICP备17006871号-1 联系电话:0692-6161329
政府网站标识码:5331220006 邮箱:351063500@qq.com
地址:梁河县遮岛镇振新路12号 邮编:678400