无障碍浏览
长者模式
本站IPV6
梁河县河西乡
返回栏目首页
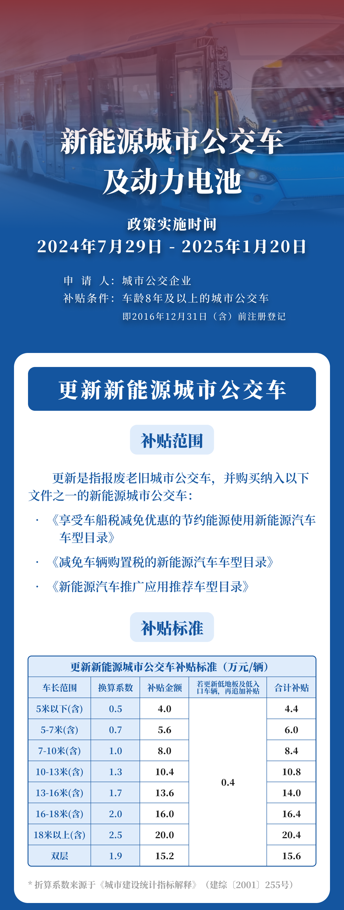
一图读懂《2024年云南省交通运输大规模设备更新实施方案》
浏览量:2154 作者: 日期:2024/11/5
文章来源:
云南交通运输厅
上一篇:
注意绕行!关于河西乡邦读村尹家大坟路段封闭施工的通告
下一篇:
【普法强基】云南省交通运输厅关于印发交通运输行政裁量权适用规定的通知
主办单位:梁河县人民政府
滇公网安备 53310002000506号
滇ICP备17006871号-1
联系电话:0692-6911010 政府网站标识码:5331220006 邮箱:1059216617@qq.com 地址:梁河县河西乡邦读村邦读街8号 邮编:679201