梁河县人力资源和社会保障局

2022年云南省政务公开工作要点的通知

浏览量:5825    作者: 日期:2022/6/10

各州、市人民政府,省直各委、办、厅、局:

2022年云南省政务公开工作要点》已经省人民政府同意,现印发给你们,请认真贯彻执行。

 

 

云南省人民政府办公厅

2022年6月2日

 

(此件公开发布)

 

2022年云南省政务公开工作要点

2022年全省政务公开工作的总体要求是:以习近平新时代中国特色社会主义思想为指导,全面贯彻落实党的十九大和十九届历次全会精神,深入学习贯彻习近平总书记关于政务公开的重要指示批示和考察云南重要讲话精神,紧紧围绕省委、省政府中心工作,聚焦企业和群众需求,将深化政务公开要求融入到作风革命、效能革命中,推动政府职能转变和服务效能提升,助力全省经济社会持续健康发展,以实际行动迎接党的二十大胜利召开。

一、以公开助力经济平稳健康发展

(一)加强涉及市场主体的信息公开。增强政策制定实施的透明度和可预期性,推动已出台政策尽快落实到位,提振市场主体信心。加大受疫情影响重的旅游、文化、餐饮、住宿、零售、客运等行业帮扶政策的公开力度,促进稳就业和消费恢复。利用政务营商环境市场满意度调查问卷和投诉举报平台,健全完善市场主体反映问题的受理、办理、督办、反馈机制,助力优化营商环境。持续推进反垄断和反不正当竞争执法信息公开工作,为各类市场主体规范健康发展营造诚信守法、公平竞争的市场环境。(省直有关部门,各州、市人民政府按照职责分工负责)

(二)加强涉及减税降费的信息公开。在政府网站、政务新媒体等政务公开平台及时、准确发布国家和我省减税降费政策特别是留抵退税减税等组合式纾困政策。加强政策宣讲和推送,采取制作宣传手册、开展政策上门服务等多种形式将减税降费政策传达到有关群体。积极开展政策咨询和政策辅导,帮助基层执行机关和纳税人、缴费人第一时间全面、准确了解政策,做到应知尽知、速享尽享。(省财政厅、省税务局牵头;省直有关部门,各州、市人民政府按照职责分工负责)

(三)加强涉及扩大有效投资的信息公开。依法依规公开扩大有效投资有关规划、政策文件及省级重大项目清单、省预算内投资安排下达情况。依托云南省投资项目在线审批监管平台、政务服务网上大厅、政府网站等,及时公开重大建设项目批准服务、批准结果、资金下达、项目实施等信息。及时回应社会公众对重大建设项目的关切事项,有效防范化解重大风险。(省发展改革委牵头;省直有关部门,各州、市人民政府按照职责分工负责)

二、以公开助力保持社会和谐稳定

(一)持续做好公共卫生信息公开。做好常态化疫情防控信息公开,严格执行疫情防控信息发布各项制度,统筹用好各类信息发布平台,多渠道发布疫情防控进展信息,及时权威回应涉疫舆情。进一步规范流调信息发布和管理,保护好个人隐私。加大法定传染病疫情数据和突发事件卫生应急有关信息公开力度,及时发布预警信息。做好医保药品目录、国家药品集中采购试点配套医保报销政策调整的发布工作。(省卫生健康委、省医保局牵头;省直有关部门,各州、市人民政府按照职责分工负责)

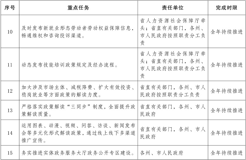
(二)突出做好稳就业保就业信息公开。着力支持市场主体稳岗,加大失业保险稳岗返还、留工补助、留工培训等政策发布解读和政策培训工作力度,重点对基层执行机关开展政策培训,使有关政策能够落得快、落得准、落得实。深入推进面向高校毕业生、退役军人、失业人员等重点群体的就业服务信息和促进就业创业政策措施公开。及时发布新就业形态劳动者劳动权益保障信息,畅通维权和咨询投诉渠道。动态发布技能培训政策规定及经办流程,让更多群众能够知悉,并获得就业培训机会。(省人力资源社会保障厅、省教育厅、省退役军人厅牵头;省直有关部门,各州、市人民政府按照职责分工负责)

(三)重点做好民生保障信息公开。动态发布重要民生商品和农资产品价格监测信息,及时公开价格调控政策及有关价费调整信息。及时公开保障性住房建设计划、任务、进展情况和管理规定、分配标准及程序等信息,依法公开国有土地上房屋征收补偿政策等信息。持续加大义务教育阶段招生入学政策、公办学校划片招生范围及民办学校招生计划、范围、程序和录取结果,以及社会救助、儿童福利、养老服务等信息公开力度。积极推进巩固拓展脱贫攻坚成果同乡村振兴有效衔接领域信息公开工作,及时公开防返贫监测范围、帮扶政策及补助资金安排、使用情况等信息。(省发展改革委、省教育厅、省民政厅、省住房城乡建设厅、省乡村振兴局牵头;省直有关部门,各州、市人民政府按照职责分工负责)

三、聚焦重点领域加大公开力度

(一)深化生态环境领域的信息公开。加大蓝天、碧水、净土保卫战有关信息公开力度,及时公开年度目标任务、工作进展和完成情况。常态化做好城市空气质量状况、地表水和集中式饮用水水源水质监测、辐射环境质量信息公开,及时发布重污染天气预警预报信息。持续做好中央、省级生态环境保护督察和发现问题整改情况的公开工作。(省生态环境厅牵头;省直有关部门,各州、市人民政府按照职责分工负责)

(二)深化公共资源配置领域的信息公开。提高公共资源交易活动的透明度,依法公开公共资源项目基本信息、中标(成交)信息、公共资源配置有关主体信用信息等。推进《云南省公共资源交易领域基层政务公开标准指引》落实落地,进一步规范各地、有关部门公共资源配置领域的信息公开工作。(省发展改革委牵头;省直有关部门,各州、市人民政府按照职责分工负责)

(三)深化自然资源领域的信息公开。加大国土空间规划管理信息公开力度。优化矿产资源管理信息公开流程,细化公开内容,依法、及时、准确公开矿业权出让公告、交易结果公示、审批结果公示等信息。拓展公开渠道,加大土地资源管理、地质灾害风险预警预报、地质灾害气象风险预警预报等信息的发布力度。(省自然资源厅牵头;省直有关部门,各州、市人民政府按照职责分工负责)

(四)深化财政和审计领域的信息公开。进一步扩大预决算公开范围,全面推进部门所属单位预算、决算公开。随同政府预决算公开政府债务限额、余额、使用安排及还本付息等信息,及时公开债券存续期情况等有关信息。依法依规公开审计结果,凡是审计机关单项审计结果公告中披露的问题,被审计单位要及时、完整、准确公开整改情况,并在本级政府门户网站集中公示。(省财政厅、省审计厅牵头;省直有关部门,各州、市人民政府按照职责分工负责)

四、紧扣政策落地强化解读回应

(一)强化政策解读服务。严格落实政策解读“三同步”制度,凡涉及企业和群众切身利益及需要社会公众广泛知晓的政策文件均要开展解读。全面提升政策解读质量,更加注重对政策核心概念、新旧政策差异、政策影响范围、管理执行标准、利企惠民举措及享受条件等实质性内容的解读。加强部门协同,及时收集、提炼社会公众对政策的普遍关注点和疑虑点,大力推行跟踪解读、多轮解读,以政策宣讲、政策问答等方式精准传递政策意图。统筹运用图示图表、视频动漫及专家访谈、在线访谈、新闻发布会等形式和渠道开展政策解读,切实提升政策知晓率和到达率。同时,要充分估计政策本身可能带来的各种影响,充分预判时机和形势可能产生的附加作用,避免发生误解误读。(省直有关部门,各州、市人民政府按照职责分工负责)

(二)完善互动回应服务。落实政务舆情回应主体责任,加强政务舆情监测和风险研判,对政府重大政策措施存在误解误读、涉及公众切身利益且产生较大影响、涉及突发事件处置和自然灾害应对等政务舆情要及时回应。充分运用调查问卷、意见征集、领导信箱、在线留言等方式收集企业和群众意见建议,建立反馈机制,助力政策完善。鼓励开展“政府开放日”、“政务公开日”等活动,探索政务公开监督员制度,推动社会公众对行政权力运行全流程、政务服务全过程进行监督。(省直有关部门,各州、市人民政府按照职责分工负责)

(三)积极推进政策咨询服务。着力提高政务服务便民热线、实体政务服务大厅的政策咨询服务水平,更好解答生育、上学、就业、创业、养老、医疗、纳税、疫情防控等方面与人民群众切身利益密切相关的问题。务实推进实体政务服务大厅政务公开专区建设,为群众提供政府信息网上查询、政府信息公开申请接收、政策咨询等服务。县级及以下政府要加强电话解答、现场解答等政策咨询渠道建设,更好适应基层群众信息获取习惯。有条件的地区和部门,要加强人工智能等技术的运用,搭建智能化政策问答平台,形成政策问答库,提升政策咨询解答效率。(省直有关部门,各州、市人民政府按照职责分工负责)

五、围绕利企惠民建强公开平台

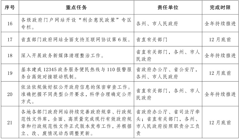
(一)提升政府网站和政务新媒体运维管理水平。各级政府门户网站要开设“利企惠民政策”专区专栏,强化政策集成服务。升级改造“云南省政府信息依申请公开平台”系统,逐步实现全省政府信息公开在线申请“一张网”。加快推进政府网站集约化建设,推动全省政府网站在数据、平台、服务、应用、管理等多方面集约。省直部门政府网站要全面支持互联网协议第6版。深入开展政务新媒体清理整治工作,及时注销“僵尸”账号,完善账号信息,严格开办管理,未经报备不得向第三方平台申请开设账号。强化政务新媒体矩阵建设,与新闻、网信部门加强协同联动,及时准确传递党和政府权威声音。严格落实网络意识形态工作责任制,加强内容审核把关,依法保护个人信息权益,强化监测预警和应急处置,确保政府网站和政务新媒体安全平稳运行。按时规范办理“我为政府网站找错”和“云南省政府网站曝光台”网民留言。(省政府办公厅牵头;省直有关部门,各州、市人民政府按照职责分工负责)

(二)优化12345政务服务便民热线。建立健全12345政务服务便民热线督办、考核、问责和社会监督机制,优化热线办理系统、知识库系统,推进系统对接和数据归集共享,规范工作流程,拓展受理渠道,推动与110报警服务台高效对接联动,全面提升热线服务质量和办理效率。(省政府办公厅、省公安厅牵头;省直有关部门,各州、市人民政府按照职责分工负责)

(三)推进政府公报规范化建设。健全完善政府规章和行政规范性文件在政府公报刊登机制,提升政府公报的编发时效和服务功能,形成权威发布政府规章和行政规范性文件的省、州市两级政府公报体系。完善省政府公报数据库,加快推进政府公报数据互联互通和资源共享。(省政府办公厅牵头;省直有关部门,各州、市人民政府按照职责分工负责)

六、着眼标准规范夯实公开基础

(一)进一步规范主动公开。优化政府网站“政府信息公开平台”栏目设置,及时、集中、规范发布法定主动公开内容。依法依规做好拟公开政府信息的保密审查工作,防止泄露国家秘密、工作秘密和敏感信息,防范数据汇聚引发泄密风险。准确把握不同类型公开要求,综合考虑公开目的、公开效果和后续影响等因素,科学合理确定公开方式。对公开内容涉及公众利益调整、需要社会广泛知晓的,可通过互联网等渠道公开;对公开内容仅涉及部分特定对象,或者有关规定明确要求在特定范围内公示的,要选择适当的公开方式,防止危害国家安全、公共安全、经济安全、社会稳定或者泄露个人隐私、商业秘密。(省直有关部门,各州、市人民政府按照职责分工负责)

(二)进一步规范政府信息依申请公开。认真落实《政府信息公开信息处理费管理办法》和《云南省政府信息依申请公开工作规程(修订)》,规范政府信息公开申请工作流程,加强接收渠道建设,做到及时受理、规范办理、按时答复。认真落实《国务院办公厅转发司法部关于审理政府信息公开行政复议案件若干问题指导意见的通知》(国办函〔2021〕132号)规定,依法审理政府信息公开行政复议案件。(省政府办公厅、省司法厅牵头;省直有关部门,各州、市人民政府按照职责分工负责)

(三)深入推进规章和行政规范性文件集中公开。各地各部门政府网站要持续完善政府规章、行政规范性文件库,按照《云南省人民政府办公厅关于做好规章和行政规范性文件集中公开工作的通知》(〔2021〕—52)要求的网页版式、下载版式、文本格式,全面、高质量完成现行有效政府规章和行政规范性文件正式版本发布工作,并根据立、改、废情况动态调整更新。积极探索政策集中公开成果运用,方便企业和群众完整获取最新、权威的制度规定,保障和监督行政机关有效实施行政管理。(省政府办公厅、省司法厅牵头;省直有关部门,各州、市人民政府按照职责分工负责)

(四)健全完善政务公开目录体系。教育、卫生健康、供水、供电、供气、环境保护、公共交通等领域的各级政府主管部门要切实履行职责,按照国务院主管部门出台的有关公共企事业单位信息公开规定,督促指导有关公共企事业单位以清单化方式列明公开内容和时限要求等,依法公开各类信息。各州、市人民政府要督促指导本级政府部门编制政府信息公开基本目录。县级及以下政府要严格落实《云南省人民政府办公厅关于全面推进基层政务公开标准化规范化工作的实施意见》(云政办发〔2020〕33号)要求,建立健全政府信息管理、依申请公开、解读回应、公众参与、监督考核等工作制度,根据国家部门新印发的有关领域基层政务公开标准指引,及时编制发布本级政务公开事项标准目录。县级政府要及时公开涉农补贴申报信息,汇总当年面向农村的各类惠民惠农财政补贴资金实际发放结果,每年底前将发放结果以行政村为单位通过村务公开栏公开,同时指导村(居)民委员会建立完善公开事项清单,全面完成行政区域内村(居)务公开目录体系建设。(省直有关部门,各州、市人民政府按照职责分工负责)

七、突出公开质效提升保障能力

(一)落实主体责任。各级政务公开领导小组要切实发挥作用,定期召开会议,统筹协调解决重点疑难问题。各地各部门主要负责同志年内至少听取1次政务公开工作汇报,专题研究部署推进工作。要配齐配强政务公开专职工作人员,加强政务公开经费保障,确保公开平台建设等工作顺利开展。进一步改进工作作风,大力推行一线工作法,加强工作指导,积极主动帮助下级单位解决工作中存在的问题。(省直有关部门,各州、市人民政府按照职责分工负责)

(二)规范监督考核。严格落实“政务公开工作纳入年度综合考评体系且分值权重不低于4%”的要求,科学设置政务公开年度考核指标,加大对政府网站建设管理的考核力度,依法规范开展考核。规范政务公开第三方评估工作,州市级以下政府不再组织开展政务公开第三方评估,各地各部门均不得与省级委托的第三方评估机构开展政务公开咨询、培训、外包等业务合作。(省政府办公厅牵头;省直有关部门,各州、市人民政府按照职责分工负责)

(三)加强培训学习。结合疫情防控实际,灵活采取线下集中授课、视频培训、点对点指导等多种方式开展政务公开业务培训。大力推行典型引路法,在积极学习先进地区经验做法的基础上,注重从日常工作和年度考核中总结发现推工作、抓落实的创新做法,加强交流互鉴,不断推动全省政务公开工作创新发展。(省政府办公厅牵头;省直有关部门,各州、市人民政府按照职责分工负责)

(四)确保工作落实。牢固树立“今天再晚也是早、明天再早也是晚”的效率意识,大力推行项目工作法,结合本要点细化工作任务,列出任务清单,明确责任和时限,迅速高效抓好落实。对上一年度工作要点落实情况开展“回头看”,未完成的要依法督促整改。本要点贯彻落实情况要纳入政府信息公开工作年度报告予以公开,接受社会监督。(省直有关部门,各州、市人民政府按照职责分工负责)

 

附件:2022年云南省政务公开工作重点任务清单

1 

2 

3 

 4

 5

文章来源:云南省人民政府