梁河县人力资源和社会保障局

德宏州流动人员人事档案管理办理流程及有关问题解答

浏览量:3361    作者: 日期:2023/10/9

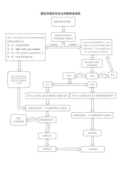
流动人员人事档案管理办理流程及有关问题解答(1)_02

 流动人员人事档案管理办理流程及有关问题解答(1)_03

一、什么是流动人员人事档案?

答:根据《中共中央组织部 人力资源和社会保障部等五部门关于印发<流动人员人事档案管理服务规定>的通知》(人社部发〔2021〕112号)规定,流动人员人事档案主要包括:

(一)非公有制经济组织和社会组织聘用人员的人事档案。

(二)辞职辞退、解除(终止)聘用(劳动)合同、取消录(聘)用、被开除等与用人单位解除或终止人事(劳动)关系的未就业的原机关公务员、国有企事业单位的管理人员和专业技术人员、军队文职人员的人事档案。

(三)未就业的高校毕业生及中专毕业生的人事档案。

(四)自费出国(境)留学的高校毕业生及其他因私出国(境)人员的人事档案。

(五)外国企业常驻代表机构的中方雇员的人事档案。

(六)自由职业或灵活就业人员的人事档案。

(七)其他流动人员的人事档案。

二、流动人员人事档案有什么作用?

答:流动人员人事档案主要反映流动人员政治面貌、道德品行、学习工作经历、专业素养、工作实绩、遵纪守法以及家庭状况、社会关系等情况的历史记录材料,主要用途:机关公务员考录、国有企事业单位招聘、政审考察、申报职称评审、核定社保待遇、党组织关系转接等,都需要档案材料作为依据。

三、流动人员人事档案的管理服务机构是那些?

答:根据中共中央组织部、人力资源和社会保障部、财政部、国家邮政局、国家档案局(人社部发〔2021〕112号)文件规定(见前),流动人员人事档案管理服务机构(以下简称档案管理服务机构)包括县级以上(含县级)人民政府设立的公共就业和人才服务机构,以及经省级人力资源和社会保障行政部门授权的单位。其他任何未经授权的单位不得开展流动人员人事档案管理服务工作。严禁个人保管本人或他人人事档案。

四、流动人员人事档案的管理服务机构应当提供那些服务?

答:根据中共中央组织部、人力资源和社会保障部、财政部、国家邮政局、国家档案局(人社部发〔2021〕112号)文件规定(见前),流动人员人事档案管理服务机构应当提供以下服务:

(一)档案的接收、转递;

(二)档案材料的收集、鉴别和归档;

(三)档案的整理和保管;

(四)为符合相关规定的单位提供档案查(借)阅服务;

(五)依据档案记载出具存档、经历、亲属关系等相关证明材料;

(六)为相关单位提供入党、参军、录(聘)用、出国(境)等政审考察服务;

(七)党员组织关系的接转等。

跨地区就业创业流动人员的人事档案,可由其户籍所在地或现工作单位所在地的档案管理服务机构管理。

五、流动人员人事档案管理服务机构在管理档案或者提供服务的时候是否收费?

答: 根据中共中央组织部、人力资源和社会保障部、财政部、国家邮政局、国家档案局(人社部发〔2021〕112号)文件规定(见前),档案管理服务机构应当提供免费的流动人员人事档案基本公共服务,不得收取档案保管费、查阅费、证明费、转递费等名目的费用。

六、大学毕业了档案不知道转递到哪里?不知道接收单位的地址、电话等信息?

答: 根据(国办发〔2022〕13号)和(人社部发〔2023〕26号)及人社部办公厅、教育部办公厅联合印发了《关于积极稳妥做好高校毕业生档案转递接收工作的通知》要求,高校毕业生档案有以下3种转递去向:

(一)到机关、国有企事业单位就业或定向招生就业的,转递至就业单位或定向单位。

(二)到非公单位就业、灵活就业及自主创业的,转递至就业创业地或户籍地公共就业人才服务机构,其中转递至就业创业地的,应提供相关就业创业信息,暂未就业的,可根据本人意愿转递至户籍地公共就业人才服务机构,或按规定在高校保留两年。

其中:到机关、国有企事业单位就业或定向招生就业的,以就业单位提供的档案转递信息为主。转递至就业创业地或户籍地公共就业人才服务机构的,可以登录“全国人力资源和社会保障政务服务平台”(www.12333.gov.cn)输入“流动人员人事档案管理服务机构查询”获取全国公共就业人才服务机构信息,还可以登录我省“就业彩云南”点击《云南省人社部门所属流动人员人事档案管理服务机构信息一览表》获取全省公共就业人才服务机构信息,通过联系电话确认后,按照毕业去向登记和档案转递要求准确填报档案转往单位或公共就业人才服务机构信息。

七、毕业学校或老师把档案给高校毕业生本人,本人可以自行保管或者送到公共就业人才服务机构存档吗?

答:不可以自行保管或者自行送到公共就业人才服务机构存档。档案应当由档案管理部门通过机要通信、邮政特快专递或专人送取方式进行转递,严禁个人自带档案和保管自己的人事档案。因此,如果老师把档案直接交给毕业生本人,本人一定不能收下,更不能自行保管,务必提醒老师按照档案转递规定进行转递。

八、高校毕业生继续求学(含出国留学),往届生考研、考博的档案要怎么处理?

答:具体有以下三种情况:

(一)高校毕业生在原校继续求学如读研、读博等,档案建议留校;高校毕业生若考入外校,则档案由原校按要求邮寄至即将就读的学校进行学籍档案管理,如果因录取暂未落实等特殊情况,学校也无法保存的,根据本人意愿转递至户籍地公共就业人才服务机构。

(二)高校毕业生准备考研、考博的,可以申请档案留校管理(两年),待后根据录取结果及时办理档案调转。假如两年之后还未调动,原学校可以转递至户籍地公共就业人才服务机构。

(三)高校毕业生出国留学的,可转递至户籍地公共就业人才服务机构保管,回国以后把学历认证证书和相关国外学历材料及时交本人档案保管机构归入档案。

九、毕业生生源地和户籍所在地不一致,档案邮寄地址应填哪里?

答:到非公单位就业、灵活就业及自主创业、暂未就业的高校毕业生,当生源地和毕业时的户籍所在地不一致时,一般将档案邮寄至户籍所在地的公共就业人才服务机构。

十、高校毕业生档案已经由学校寄出,怎么查询快递信息?怎么查询公共就业人才服务机构是否收到?

答:高校通过邮政特快专递渠道转出档案后会生成快递单号,可以通过邮政官网追踪档案转递情况。通过邮政官网查询公共就业人才服务机构已经签收以后,可以采取致电查询,或者登陆“全国人力资源和社会保障政务服务平台”(www.12333.gov.cn)实名注册以后查询,也可以到任何一家公共就业人才服务机构进行查询。(温馨提示:档案签收后需要经过审核、录入、分类、入库验收等步骤,才能确保档案准确无误入库,且每年7-9月为毕业生档案接收高峰期,因此档案可能无法第一时间录入,请耐心等待。)

十一、2023年应届高校毕业生,是否还需要办理报到手续?

答:根据《国务院办公厅关于进一步做好高校毕业生等青年就业创业工作的通知》(国办发〔2022〕13号)》、中组部、人社部、教育部、公安部和国务院国资委联合印发的《关于做好取消普通高等学校毕业生就业报到证有关衔接工作的通知》(人社部发〔2023〕26号)》及人社部办公厅、教育部办公厅联合印发的《关于积极稳妥做好高校毕业生档案转递接收工作的通知》要求,从2023年起,不再发放《全国普通高等学校本专科毕业生就业报到证》和《全国毕业研究生就业报到证》(以下统称就业报到证),取消就业报到证补办、改派手续,取消高校毕业生离校前公共就业人才服务机构在就业协议书上签章环节,取消高校毕业生离校后到公共就业人才服务机构办理报到手续,不再将就业报到证作为办理高校毕业生招聘录用、落户、档案接收转递等手续的必需材料。之前档案材料中的就业报到证应继续保存,缺失的无需补办。

十二、从机关、国有企事业单位离职还没有落实工作单位,档案可以放到那里保管?

答:根据中共中央组织部、人力资源和社会保障部、财政部、国家邮政局、国家档案局(人社部发〔2021〕112号)文件规定(见前),流动人员人事档案包括辞职辞退、解除(终止)聘用(劳动)合同、取消录(聘)用、被开除等与用人单位解除或终止人事(劳动)关系的未就业的原机关公务员、国有企事业单位的管理人员和专业技术人员、军队文职人员的人事档案,所以该类型的流动人员人事档案按照属地化原则,可以转入其户籍地公共就业人才服务机构保管。

十三、如何在网上办理档案业务?

答:目前,我省网上办理流动人员人事档案有“跨省通办”、“省内通办”、“云南政务服务网”等途径。

(一)“跨省通办”

1.申请人登录“全国人力资源和社会保障政务服务平台”(www.12333.gov.cn)实名注册后,可以办理档案接转服务、档案存档情况查询、档案接转进度查询等服务事项。

2.申请人直接到省外档案转入地公共就业人才服务机构,由转入地公共就业人才服务机构发起“跨省通办”相关业务。

(二)“省内通办”:申请人直接到省内档案转入地公共就业人才服务机构,由转入地公共就业人才服务机构发起“省内通办”相关业务。

(三)“云南政务服务网”:申请人登录“云南政务服务网”(http://zwfw.yn.gov.cn/portal)实名注册后,可以根据办事指南办理档案的接收和转递等服务事项。

十四、个人能否自带档案办理相关业务?

答:根据中共中央组织部、人力资源和社会保障部、财政部、国家邮政局、国家档案局(人社部发〔2021〕112号)文件规定(见前),流动人员人事档案转递应当通过机要通信、专人送取或邮政特快专递等给据邮件方式进行。对曾属于党政领导干部、机关公务员、参照公务员法管理的机关(单位)工作人员(工勤人员除外),国有企事业单位领导人员、管理人员和专业技术人员,军队文职人员人事档案的,应当通过机要通信或专人送取方式进行转递;对非公单位就业、灵活就业及自主创业的,应当通过机要通信、专人送取或邮政特快专递等给据邮件方式进行档案管理机构之间的档案转递;暂未就业的高校毕业生,应当由毕业高校通过机要通信或邮政特快专递渠道转出档案。严禁个人自带档案。