近日,退役军人事务部办公厅印发《各级退役军人服务中心(站)服务清单》。
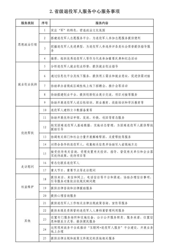
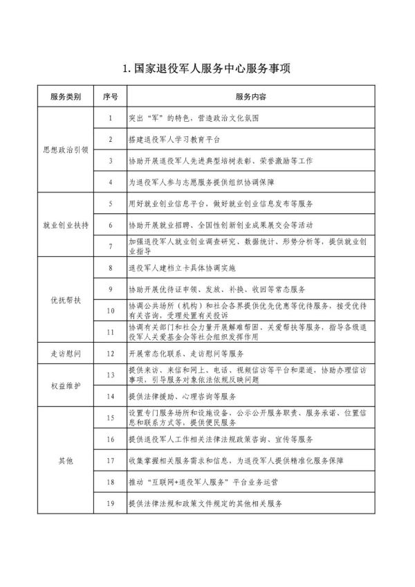
按照国家、省、市、县、乡、村6级进行区分,根据“越到基层、服务越具体”的原则,突出针对性和可及性,对不同层级明确了数量不同、侧重不同、事项不同的服务内容。服务清单包括思想政治引领、就业创业扶持、优抚帮扶、走访慰问、权益维护及其他服务事项等6个方面,以进一步提升各级退役军人服务中心(站)规范化、标准化建设水平,更好发挥服务保障体系政策咨询窗口、感情联络纽带、信息沟通渠道、帮扶援助平台等作用,打通服务保障退役军人和其他优抚对象的“最后一公里”。
下一步,各地退役军人事务部门将指导退役军人服务中心(站)结合实际进一步细化完善服务内容,增加具有当地特色的服务事项,切实把工作落实落细。《各级退役军人服务中心(站)服务清单》全文如下。
各级退役军人服务中心(站)服务清单
各级退役军人服务中心(站)的服务对象为退役军人和其他优抚对象,具体服务事项如下。
滇公网安备 53310002000506号 滇ICP备17006871号-1
政府网站标识码:5331220006 地址:梁河县遮岛镇南甸路195号 邮箱:2083225410@qq.com 电话:0692-3019290 邮编:679200