无障碍浏览
长者模式
本站IPV6
梁河县文化和旅游局
返回栏目首页
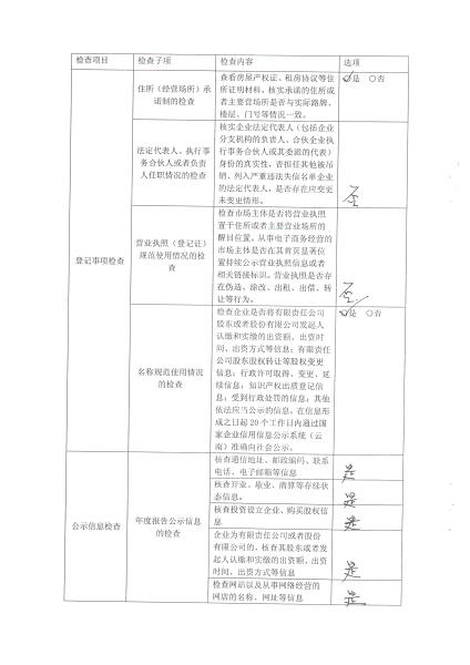
梁河县文化和旅游局“双随机、一公开”抽查情况公示(星秀娱乐城)
浏览量:2687 作者: 日期:2023/11/9
文章来源:
梁河县文化和旅游局
上一篇:
梁河县文化和旅游局“双随机、一公开”抽查情况公示(鸿凯自由网吧)
下一篇:
梁河县文化和旅游局“双随机、一公开”抽查情况公示(麦都娱乐商务会所)
主办单位:梁河县人民政府
滇公网安备 53310002000506号
滇ICP备17006871号-1
联系电话:0692-6164236 政府网站标识码:5331220006 邮箱:80834286@qq.com 地址:梁河县遮岛镇振新路12号 邮编:678400