无障碍浏览
长者模式
本站IPV6
梁河县应急管理局
返回栏目首页
冬春临时生活困难救助资金补贴标准及政策咨询电话公示
浏览量:7465 作者: 日期:2022/10/12
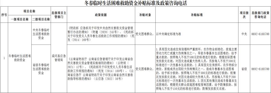
根据国家应急部、财政部和省应急管理厅、财政厅相关规定,现将冬春临时生活困难救助资金补贴标准及政策咨询电话公示如下:
梁河县应急管理局
2022
年
10
月
12
日
文章来源:
上一篇:
第33个国际减灾日来了!
下一篇:
改进紧急信息报送 提升信息报送水平
主办单位:梁河县人民政府
滇公网安备 53310002000506号
滇ICP备17006871号-1
地址:梁河县遮岛镇振新路12号
政府网站标识码:5331220006 邮编:678400