梁河县医疗保障局

云南省医疗保障局关于印发《云南省药品和医用耗材动态挂网方案》的通知

浏览量:7681    作者: 日期:2022/8/3

云南省医疗保障局关于

印发《云南省药品和医用耗材动态挂网方案》的通知


各州、市医疗保障局,省级医疗机构,省政府采购和出让中心,相关药品和医用耗材生产、经营企业:


为进一步规范药品和医用耗材招采和挂网工作,省医保局对《云南省药品和医用耗材动态挂网方案(暂行)》(云医保〔2020〕95号)进行了修订。现将修订后的方案印发给你们,请遵照执行。


云南省医疗保障局

2022年7月26日


云南省药品和医用耗材动态挂网方案


根据云南省人民政府办公厅《关于印发云南省推动药品集中带量采购工作常态化制度化开展若干措施的通知》(云政办发〔2021〕44号)、云南省医保局等部门《关于转发<国家医保局 国家发展改革委 工业和信息化部 财政部 国家卫生健康委 市场监管总局 国家药监局 中央军委后勤保障部关于开展国家组织高值医用耗材集中带量采购和使用的指导意见>的通知》(云医保〔2021〕112号)及相关政策,结合实际,制定本方案。


一、指导思想


坚持以习近平新时代中国特色社会主义思想为指导,深入贯彻《中共中央 国务院关于深化医疗保障制度改革的意见》,推进药品和医用耗材集中带量采购常态化制度化开展,提升完善集中采购平台功能,探索完善药品和医用耗材市场为主导的价格形成机制,强化全流程监管,不断减轻群众医药费用负担,促进行业健康有序发展。


二、基本原则


(一)坚持医疗、医保、医药联动改革的原则。


(二)坚持公开、公平、公正的原则。


(三)坚持以临床需求为导向,保障供应的原则。


(四)坚持分类管理、价格联动的原则。


(五)坚持监测、监管常态化的原则。


三、采购主体


全省所有公立医疗机构(含乡镇卫生院、社区卫生服务中心、村卫生室、社区卫生服务站等基层医疗机构)。军队医院、非公立医院和社会零售药店按国家和省级相关政策规定参加。


四、挂网范围


挂网范围含医疗机构所需要的全部药品和医用耗材,按照国家政策要求和医疗机构采购需求分批推进。现阶段主要含以下品种:


(一)药品


经国家药监局批准注册允许上市销售的药品。麻醉药品、精神药品、防治传染病和寄生虫病的免费用药、国家免疫规划疫苗、计划生育药品仍按现行政策执行。


(二)中药饮片


符合国家或省级中药配方颗粒药品标准、经云南省药监局备案,允许在云南省内销售使用的中药配方颗粒;其他中药饮片。


(三)医用耗材


经国家药监局或省药监局批准注册允许上市销售的医用耗材。


五、采购分类


根据药品和医用耗材相关采购政策,对云南省药品集中采购平台(以下简称省采购平台)挂网品种进行分类。生产企业自愿在省采购平台按要求申请挂网。


(一)直接采购目录


价格信息采集和竞争相对充分的药品归入直接采购目录。目录内的药品,医疗机构可以按挂网价格直接采购,也可议价采购。申报条件如下:


1.同厂家、同通用名、同剂型、同规格药品,申报全国最低3个省份(不含云南省、广东省)省级采购平台中标(挂网)价格,以不高于省级采购平台全国最低实际采购价申请挂网(不含广东省,可不含国家和各省份集中带量采购价格)。通过质量和疗效一致性评价的药品,可以以过评后的价格申报。企业提交的价格为截止申报日期的有效价格。在全国省级采购平台中标(挂网)但未发生交易记录的,企业上传申报日期前半年采购平台无交易记录截图,可不填报相关省份价格。


2.申报价格不高于本省军队医院、非公立医院、零售药店正常销售价格。同企业、同通用名、同剂型、同规格药品,如出现军队医院、非公立医院和零售药店销售价格,以及省内医共体(医联体)实际采购价低于省采购平台挂网价,企业不能作出合理说明的,该药品挂网价格就低价进行调整。


3.除竞争性的中标药品外,同通用名、同剂型、同规格未通过质量和疗效一致性评价的药品,挂网申报的价格原则上不得高于原研药、参比制剂,以及通过质量和疗效一致性评价的药品。


4.同企业同通用名不同剂型规格的药品,同企业同通用名同剂型规格不同包装药品,挂网价格应遵循合理比价关系。


(二)议价采购目录


可采集价格信息较少、竞争相对不充分的药品,以及部分医用耗材、中药配方颗粒归入议价采购目录。目录内的品种,挂网价格为限价或参考价,医疗机构根据临床需求议价采购。申报条件如下:


1.省级采购平台中标(挂网)价格不足3个省份(不含云南省、广东省)药品,以全国最低省级采购平台实际采购价格申请挂网。挂网价格为采购最高限价。


2.国家和省级卫生健康部门短缺药品清单内的药品不作价格限制,企业自行报价挂网。报价为参考价。


3.经云南省药监局备案允许上市销售的中药配方颗粒,生产企业在网上自行申报价格。报价为最高限价。


4.医用耗材以不高于省级采购平台全国最低实际采购价申请挂网(不含云南省,可不含国家和各省份组织集中带量采购价格)。企业提交的价格为截止申报日期的有效价格。在全国省级采购平台中标(挂网)但未发生交易记录的,企业上传申报日期前半年采购平台无交易记录截图,可不填报相关省份价格。在不高于平台挂网价格的基础上,企业可申请医疗机构议定的价格是否予以公开,未公开的价格接受监管部门的监管。


5.属省采购平台已挂网的医用耗材类别,不具备全国省级采购平台中标(挂网)价格,医疗机构急需的医用耗材,企业可凭二级及以上公立医疗机构出具的采购需求证明,自行报价挂网。报价为最高限价。


(三)带量采购目录


国家组织、省级联盟、省内州市联盟、医院联盟带量采购,或带量价格联动的中选药品和医用耗材。省采购平台设置带量采购专区,带量采购品种价格按带量协议(合同)管理。挂网规则如下:


1.国家组织和省级联盟带量采购中选品种,按中选清单和中选后的供货清单直接挂网。协议(合同)期满后,符合相关采购条件的企业以不超过全国省级平台最低带量采购价格或中选价格自行报价,医疗机构自主选择生产厂家和品种并填报约定采购量,双方确认签订采购协议(合同)。


2.具有全国其他省份带量采购价格的品种,中选生产企业可以向省采购平台申报最低中选价格,医疗机构自主选择品种并填报约定采购量,双方确认签订采购协议(合同)。带量采购协议(合同)一年一签。


3.本省范围内州市医保局牵头,以及医疗机构联盟组织的集中带量采购,中选药品生产企业可以最低中选价格在省采购平台申报,其他医疗机构可自主选择品种并填报采购量,生产企业和医疗机构双方确认签订采购协议(合同)。


4.医院联盟或医联体(医共体)在采购平台中标价(挂网价)的基础上,可向属地医保部门提出申请,就平台挂网品种自行组织带量采购。医疗机构或医联体(医共体)与中选企业双方协商确认签订带量采购协议(合同)。协议(合同)价格接受相关部门监管,可不对外公布。


5.协议(合同)期内,带量采购品种和采购量原则上保持稳定。省级、州市或医院联盟带量采购的品种,因升级换代等原因不能履行采购协议(合同),医疗机构、中选企业双方协商一致,在协议(合同)期内,经属地医保部门审核同意后,报省采购平台调整协议(合同)采购量或调整品种型号。


6.协议(合同)期内,带量采购中选品种价格原则上保持不变。协议(合同)续签时,企业应将价格动态调整至新协议(合同)签订时其品种全国省级最低实际带量采购价格。


六、管理及考核


(一)价格调整


1.省采购平台所有挂网品种价格均实行动态调整,药品和医用耗材出现新的全国最低实际采购价后,应在30天内向省采购平台提出调价申请。


2.企业调低挂网药品和医用耗材价格,可实时向省采购平台提出调价申请。


3.企业由于生产成本等原因需要调整挂网价格的,在省采购平台半年无原挂网价交易记录,可按全国其他省份最低实际采购价格申请价格调整。


4.其他要求上调挂网价格的,应提供药品和医用耗材产能、短缺原因、成本资料、完税出厂价格凭证、全国各省有效的实际采购价格,以及在省采购平台半年无原挂网价交易记录截图等资料,经省采购平台形式审查并报省医保局组织评估后调整。


(二)品种挂网


1.国家和省级短缺药品清单、易短缺清单内的药品,以及妇儿急抢救药品、省采购平台尚未挂网的国家基本药物、国家谈判药品及其仿制药、疫情防控所需的药品和医用耗材,企业可实时提出申请申报挂网。


2.国家药监局化学药品新注册分类的新药、通过仿制药质量和疗效一致性评价(含国家药监局规定视同通过一致性评价)的药品,原研药品和参比制剂以及治疗用生物制品等,省采购平台原则上每3个月集中接受一次企业申报。


3.直接采购目录、议价采购目录内,以及带量采购目录内的药品和医用耗材动态调整,原则上采购平台每6个月开放一次,接受企业申报。已挂网的药品和医用耗材,因价格信息变更,可同时申请调整目录。


4.同企业、同品种原则上只能在同一目录申报挂网。同企业、同品种,生产企业自愿以带量采购价格在挂网目录不带量供应,同时符合其他目录挂网条件的,可申请在带量采购目录和其他目录同时挂网。


5.省采购平台不定期组织医用耗材申报。错过申报期,属于挂网目录的品种,确因医疗机构需求且必须网上采购的医用耗材,企业可凭二级及以上公立医疗机构出具的采购需求证明向省采购平台申报挂网。


6.省采购平台对挂网的国家基本药物、妇儿专科非专利药、急(抢)救药、国家谈判药品及其仿制药、原研药和参比制剂、通过质量和疗效一致性评价药品、国家和省级短缺药品等进行统一标识。


7.原研药品和参比制剂,以及通过质量和疗效一致性评价药品,以国家药监局认定的目录和发布的公告为依据进行标识。对于国家药监局暂未认定的药品,省采购平台因分类采购需要进行的归类不作为该药品原研、参比制剂等资质认定依据。


8.同通用名化学药品新注册分类的新药和仿制药品、通过仿制药质量和疗效一致性评价(含国家药监局文件规定视同通过一致性评价的药品)的生产企业达到3家以上的,在确保供应的情况下,省采购平台不再接受未通过质量和疗效一致性评价的品种申报挂网。


9.医药机构采购账号申领,医药企业生产资料、厂址、包装变更和增补,设备改造申请暂停销售等由省采购平台统一受理、审核、公示、变更。特殊情况或重大事项,由省采购平台接受企业申请报省医保局研究提出处理意见。


10.在省采购平台挂网申报期外,省医保局根据工作安排或医疗机构临床需求梳理汇总品种,通知省采购平台按程序组织审核挂网。


(三)品种撤网


1.在省采购平台上有3家及以上企业生产的同通用名、同品规药品和同类医用耗材,省采购平台根据工作需要发布公告,企业在申报期内提交全国相关省级采购平台半年内无交易记录凭证,可申请撤网。撤网品种两年内不得在省采购平台提高价格重新申报挂网。


2.在省采购平台上有2家及以下企业生产的同通用名、同品规药品申请撤网,提供省采购平台1年内无交易记录证明以及各省份价格和交易记录,经省医保局组织评估后,在不影响临床需求或供应保障的情况下可予以撤网。


3.药品和医用耗材出现质量问题,以及相关违法违规行为等,或经考核不达标等情况,省医保局或省政府采购和出让中心可对平台品种作出撤网处理。


4.两年内无采购记录的品种,省采购平台采购系统暂停该品种挂网采购。该品种需重新挂网采购时,企业应按动态挂网相关条件在省采购平台发布的申报期内重新申报。


5.在省采购平台挂网交易的药品,凭生产企业所属地药品监管部门停产、生产线改造等相关证明资料等,企业可向省采购平台申请停止交易资格。


(四)配送管理


1.配送企业在收到药品订单后,一般药品应48小时内送达医疗机构,偏远地区不得超过72小时。急救、急用药品应在8小时内送达。偏远地区医疗机构的认定,由各州(市)医保局评估确定,报省医保局备案并在采购系统标注。


2.二级及以上医疗机构采购药品可由中标企业直接配送或委托药品经营企业配送,双方自行在省采购平台建立配送关系。


3.基层医疗机构药品配送,由各州(市)医保局牵头组织遴选和考核,提高配送集中度。中标生产企业自行配送本企业药品,以及国家药品集中采购中选药品建立的配送关系,不受州(市)遴选企业数量限制。


4.鼓励集团化、规模化配送。基层遴选配送企业,总公司可委托具有控股关系的分公司(子公司)承担基层药品配送。同地州(市),总公司和分公司(子公司)只允许选择其中一家承担基层配送任务。总公司和分公司(子公司)承担连带考核责任,对公立医院药品配送应符合“两票制”。偏远地区可不受“两票制”的限制,偏远地区的认定由州市卫健或医保部门确定。


5.医联体(医共体)实行统一集中配送的,可由牵头医院提出申请,以医联体(医共体)为单位在省采购平台建立配送关系,同时承担医联体(医共体)内基层医疗机构品种的供应保障责任。


6.公立医院备案采购药品的配送企业必须在省采购平台申报注册,配送管理纳入各地医保部门属地化监管。


7.民营医院药品配送由医疗机构、生产企业、经营企业自行协商确定,在省采购平台设定配送关系。配送品种及配送时限由医疗机构、经营企业自行协商确定。


(五)采购要求


1.医疗机构优先采购带量采购中选品种,以及直接采购目录内的药品。直接采购目录无法采购的情况下,可在议价目录中议价采购。


2.对于议价采购目录内的基本药物,省采购平台每3个月推送同通用名、同剂型、同规格药品最低价和次低价至基层医疗卫生机构采购。


3.在省采购平台未挂网或已挂网但无法采购的药品,因应急管理、疫情防控等临床需求,公立医院可在省采购平台网上临时备案采购。


(六)监测监管


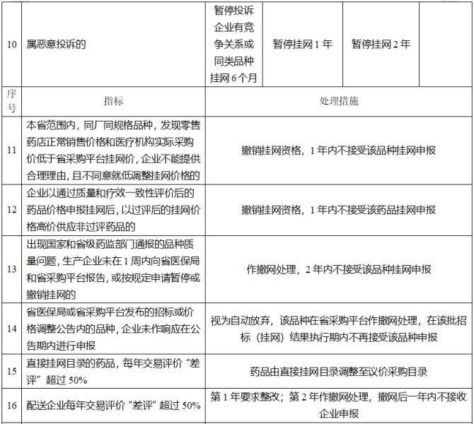
1.省医保局适时对挂网药品和医用耗材价格申报和交易情况开展价格监测。对虚假交易、擅自提高价格、无正当理由不满足生产供应等情况的企业,采取约谈、函询、通报、暂停、目录调整、撤销挂网等措施,涉嫌违法行为的,移交相关部门处理。


2.对3家及以上生产企业生产的药品,或临床可替代的医用耗材,按照考核指标进行考核(见附件)。对不具备竞争、临床不可替代的品种的考核,经评估后作出处理结果。


3.招标(挂网)结果公告发布后,在规定的时间内,省医保局按规定统一接收投诉并依规处理。同时,对于违反相关政策和挂网交易规定的,省医保局接收常规投诉,视情况作出约谈、暂停、撤网等处理措施。


4.各级医保部门定期梳理药品备案采购清单,对违规备案的,分类进行处理。对州市无法协调处理,供货异常的品种,及时报省医保局。


5.对本方案不能涵盖的内容,或涉及产业发展、保障供应等情况的药品和医用耗材,由省医保局组织评估论证后,作出挂网、撤网、目录调整、信用评价等相应处理。


(七)信用评价


1.按照国家医保局信用评价相关规定,省采购平台对在网交易的药品和医用耗材生产经营企业开展医药价格和招采信用评价,评价结果运用于招标以及挂网、撤网等。


2.省采购平台在采购系统设置交易评价功能,由医疗机构对生产、配送企业的药品和医用耗材交易结果进行评价。评价分为好、中、差三个等次。评价结果运用于招标挂网及配送企业遴选工作。


3.在省内联盟采购、医共体(医联体)集中带量采购中,经州(市)医保局和医疗机构对生产、配送企业提出的考核评价意见,同省级信用评价和交易评价结果联动。


4.采购系统对企业的交易评价、投诉处理结果和监测评价结果均纳入企业信用管理,信用记录同医保定点协议、医保基金监管挂钩,并按规定推送省发改委信用中国网站。


七、工作要求


(一)省政府采购和出让中心要加快推进集招标、采购、交易、结算、监督一体化平台建设,提高平台的服务能力和服务水平,提高工作效率。要分类分批统筹制定产品目录,加快挂网进度,实现药品和医用耗材应挂尽挂。


(二)各级医保部门要加强挂网品种交易、价格监测、备案采购管理,及时收集和处理反馈医疗机构合理诉求,确保辖区药品和医用耗材供应;要细化考核规则,对辖区配送企业开展日常检查抽查,对配送企业未及时供货、调货换货等行为,提出暂停或撤网处理意见;要加强信用评价结果运用,将评价结果列入州(市)遴选配送企业考核管理。


(三)各单位要加强宣传,营造良好的改革氛围。要强化政策解读和宣传引导,及时回应社会关切。要加强培训,规范医疗机构采购行为。


附件:省采购平台药品和医用耗材考核管理指标


1

2

3

4