根据《云南省自然资源厅关于开展云南省2025年区片综合地价更新调整工作的通知》(云自然资审批〔2025〕90号)要求,为规范梁河县征地管理工作,维护被征地农民的合法权益,切实做好2025年梁河县农用地区片综合地价制定工作,为进一步听取广大社会公众及相关部门对沿用上一轮片区价的意见,梁河县人民政府组织开展对上一轮区片价进行意见征询工作,现通告如下:
一、征询公众意见的主要事项
(一)征求公众意见内容:对上一轮梁河县农用地区片综合地价(2023年版)区片划分、片区结果及其他问题。非本征询内容不在本次征求范围内。
(二)征询对象:梁河县行政事业单位、乡镇人民政府(街道办事处)、企业、人民群众等。
(三)公示地点、方式
1.地点:地方政府网站、乡镇公告宣传栏等
2.方式:网上公示、宣传栏公示
二、公众提出意见的主要方式
征求意见期间,相关主体单位和公众可以通过书面意见、电子邮件方式与征询主体联系,对征询事项提出意见及建议。
三、公众参与联系方式
委托征询主体单位:梁河县自然资源局
单位地址:梁河县遮岛镇滨河路91号政务服务大楼主楼六楼
联系人:冯女士
联系电话:0692—3019613
邮箱:lhkflysp@163.com
本项目征求公众意见的期限为:自本公告发布之日起的30日内。公众如想进一步了解征询事项或有任何意见和建议,请与征询主体单位联系。
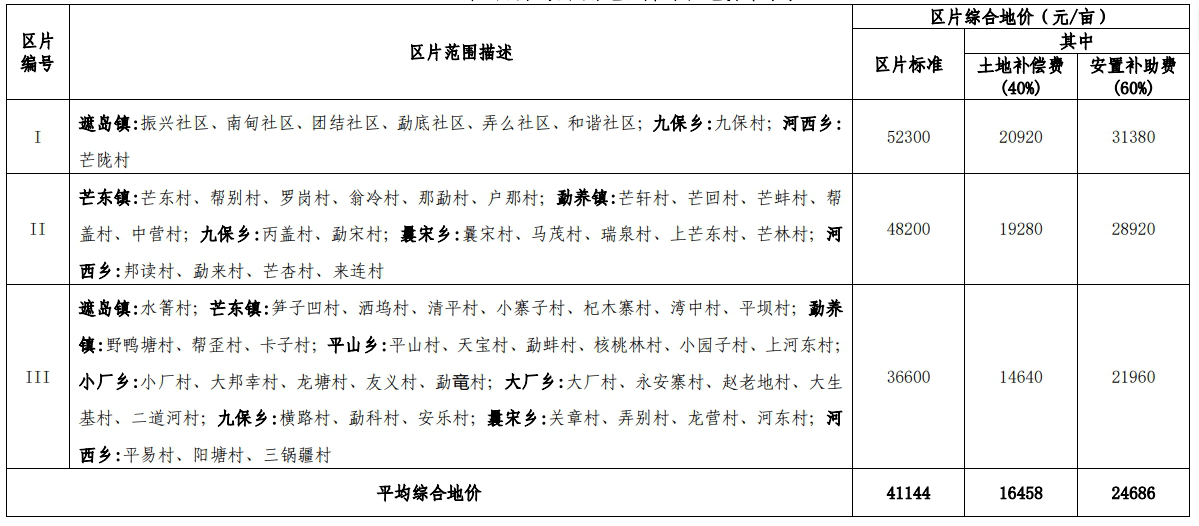
附件:1.梁河县征收农用地区片综合地价更新调整结果表(2023年)
2.梁河县征收农用地区片综合地价更新调整地类调节系数表(2023年)
2025年6月20日
附件:1.梁河县征收农用地区片综合地价更新调整结果表(2023年)
附件:2.梁河县征收农用地区片综合地价更新调整地类调节系数表(2023年)
滇公网安备 53310002000506号 滇ICP备17006871号-1 联系电话:0692-6161330
政府网站标识码:5331220006 邮箱:632032542@qq.com
地址:梁河县遮岛镇振新路12号 邮编:678400