梁河县人民政府办公室关于印发梁河县提升行政执法质量三年行动工作方案(2023—2025年)的通知
梁政办发〔2024〕4 号
各乡镇人民政府,县直和中央、省、州驻德宏有关单位:
《梁河县提升行政执法质量三年行动工作方案(2023—2025年)》已经县人民政府同意,现印发给你们,请认真贯彻执行。
梁河县人民政府办公室
2024年1月29日
(此件公开发布)
梁河县提升行政执法质量三年行动实施方案(2023—2025年)
为进一步增强行政机关履行政府职能、管理经济社会事务的能力水平,全面提升行政执法质量和效能,推动法治政府建设迈上新台阶,按照《国务院办公厅关于印发〈提升行政执法质量三年行动计划(2023—2025年)〉的通知》(国办发〔2023〕27号)《云南省人民政府办公厅关于印发〈提升行政执法质量三年行动计划(2023—2025年)〉的通知》(云政办发〔2023〕63号)和《德宏州人民政府办公室关于印发〈提升行政执法质量三年行动计划(2023—2025年)〉的通知》(德政办发〔2024〕1号)部署要求,制定本实施方案。
一、总体要求
坚持以习近平新时代中国特色社会主义思想为指导,全面贯彻习近平法治思想,深入学习贯彻落实党的二十大精神,深刻领悟“两个确立”的决定性意义,增强“四个意识”、坚定“四个自信”、做到“两个维护”,以提升行政执法质量和效能为目标,以坚持党的领导、坚持执法为民、坚持问题导向、坚持注重实效、坚持统筹协调为原则,着力提高行政执法队伍能力素质,规范行政执法行为,完善行政执法体制机制,强化行政执法监督问责,全面推进严格规范公正文明执法,更好保护人民群众合法权益,维护公平竞争市场秩序,推进法治政府建设向纵深发展。到2025年底,全县行政执法突出问题得到有效整治,行政执法工作体系、行政执法队伍素质、行政执法监督机制和能力建设切实加强,行政执法信息化、数字化、行政执法质量和效能显著提高,人民群众对行政执法的满意度大幅上升。
二、重点任务及主要措施
(一)全面提升行政执法人员能力素质
1.着力提高政治能力。切实把加强党的政治建设放在首位,深入践行习近平法治思想,把牢正确政治方向。加强行政执法单位党组织建设,充分发挥党建引领作用。推进行政执法队伍的革命化、正规化、专业化、职业化建设,持续提升做好行政执法工作的能力素养和本领,实现行政执法工作政治效果、法律效果和社会效果的有机统一。各行政执法单位每年至少组织一次习近平法治思想专题学习。
2.强化业务能力建设。各行政执法机关要采取多种方式认真组织开展分类分级分层执法人员全员轮训,确保本系统本部门行政执法人员每人每年接受不少于60学时的公共法律知识、业务知识和行政执法技能培训。其中,县司法局负责组织实施全县行政执法人员公共法律知识培训,不少于18学时;各行政执法机关统筹本系统本行业行政执法人员业务知识和行政执法技能培训,不少于42学时,督促指导下级行政执法机关的业务培训。各行政执法机关执法人员全员轮训计划于每年2月底向县司法局备案,全员轮训工作于每年6月底前完成。
3.加强综合行政执法人员培训。综合行政执法领域的县级主管部门,每年要组织本系统开展模拟训练、比武练兵等执法技能实训活动。对承担多个部门行政执法事项的执法人员,各行政执法机关要组织开展跨部门联合执法业务培训。各行政执法机关要将乡镇综合执法人员纳入业务培训和行政执法技能培训范围,针对基层反响较大的薄弱环节,通过制作工作手册、开展实战培训、进行带班指导等方式,提升乡镇综合行政执法人员执法能力和水平。
4.严格执法人员资格管理。严格落实关于做好全国统一行政执法证件标准样式实施工作有关要求,全面实行行政执法人员资格管理、持证上岗、网上资格考试制度,未取得行政执法证件的人员不得从事行政执法工作,对不符合执法要求的行政执法人员依法暂扣、收回或者注销其行政执法证件。人民警察证件的管理使用按照《中华人民共和国人民警察法》的规定执行。
(二)全面推进严格规范公正文明执法
5.开展行政执法突出问题专项整治。各行政执法机关要聚焦人民群众反映强烈的运动式执法、“一刀切”执法、简单粗暴执法、野蛮执法、过度执法、机械执法、逐利执法等不作为乱作为问题,开展专项整治行动。2024年2月初,各行政执法机关要梳理形成本部门行政执法突出问题清单,并对照清单结合实际制定整改工作方案,列明问题表现、整改措施、工作标准、完成时限等,狠抓问题整改,专项整治突出问题清单、整改工作方案和专项整治情况于2024年9月底前报送县司法局。实行垂直管理或者双重领导并以上级机关领导为主的行政执法机关,突出问题清单、整改工作方案和专项整治情况报送上级机关并抄送县司法局。县道路交通安全和道路交通运输执法机关要全面总结2022年道路交通安全和运输执法领域突出问题专项整治工作经验,开展专项整治“回头看”,常态化开展行政执法突出问题专项整治工作。全县行政执法突出问题专项整治情况将纳入法治督察工作内容,2024年10月初县司法局联合县级有关单位组织开展专项监督,并将专项监督情况报告县人民政府。
6.落实行政裁量权基准制度。各行政执法机关严格按照《德宏州人民政府办公室关于印发德宏州进一步规范行政裁量权基准制定和管理工作实施方案的通知》(德政办发〔2023〕33号)要求,主动加强与省级、州级对口行政执法机关的沟通汇报,确保行政裁量权基准衔接。县人民政府及其各行政执法机关可根据工作需要依法对上级制定的行政裁量权基准适用的标准、条件、种类、幅度、方式、时限予以合理细化量化。各执法领域行政裁量权基准公布实施后,各行政执法机关要及时将行政裁量权基准嵌入行政执法办案系统,组织开展本系统行政执法人员的业务培训,加强普法宣传教育,提升运用行政裁量权基准解决执法问题的能力和水平。
7.持续巩固深化行政执法“三项制度”成效。各行政执法机关严格按照《德宏州人民政府办公室关于印发德宏州全面推行行政执法公示制度执法全过程记录制度重大行政执法决定法制审核制度工作方案的通知》(德政办发〔2019〕27号)要求,对落实行政执法“三项制度”进行自查,开展行政执法公示信息专项清理,规范行政执法全过程记录管理和使用,严格执行重大行政执法决定法制审核程序规定,持续巩固深化行政执法“三项制度”成效。
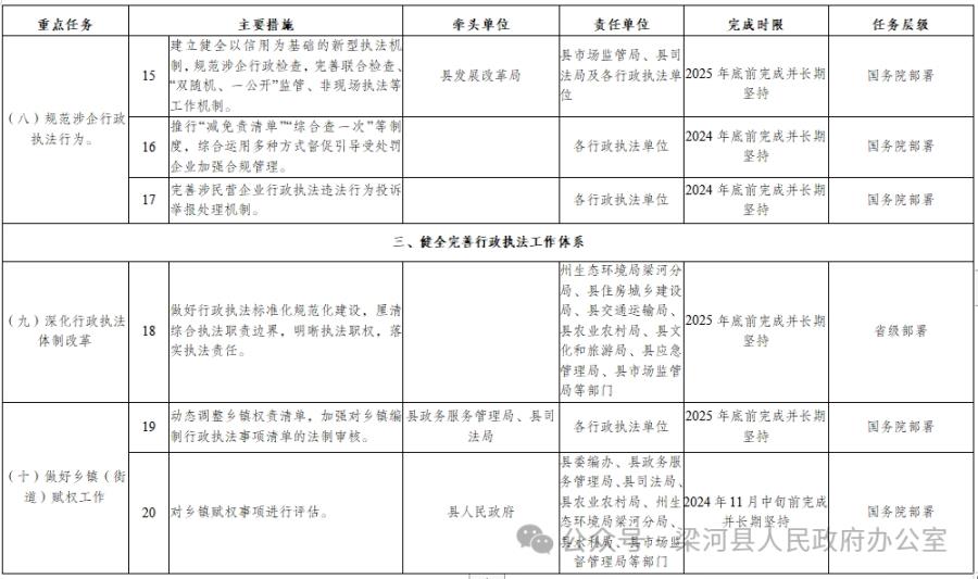
8.规范涉企行政执法行为。各行政执法机关要建立健全以信用为基础的新型执法机制,规范涉企行政检查,完善联合检查、“双随机、一公开”监管、非现场执法等工作机制,推动监管信息互认,对特殊行业、重点领域依法依规实行全覆盖监管。认真贯彻落实《德宏州人民政府办公室关于进一步做好行政执法包容审慎监管工作的通知》(德政办便笺〔2022〕231号),大力推行“减免责清单”“综合查一次”等制度,综合运用多种方式督促引导受处罚企业加强合法合规管理。完善涉民营企业行政执法违法行为投诉举报处理机制,依法保护民营企业和企业家合法权益。
(三)健全完善行政执法工作体系
9.深化行政执法体制改革。深入推进城市管理、市场监管、生态环境保护、文化市场、交通运输、应急管理、农业领域综合行政执法体制改革,厘清综合执法职责边界,明晰执法职权,落实执法责任。县综合行政执法主管部门要做好本领域综合行政执法标准化规范化建设,明确行政执法事项的工作程序、履职要求、行为规范等。
10.做好乡镇赋权工作。县政务服务管理局要结合实际动态调整乡镇权责清单,县司法局要加强对乡镇编制行政执法事项清单的法制审核,对拟予清理的行政执法事项不再赋权乡镇。县人民政府建立第三方评估、群众评议反馈机制等,于2024年11月中旬前,组织编办、政务服务、司法、农业农村、生态环境等部门对乡镇的权责清单和行政执法事项进行评估,及时动态调整下放事项,并将评估报告呈报州人民政府。县司法局要适时组织开展乡镇行政执法规范化试点。
11.编制行政执法事项目录。各行政执法机关要梳理本部门依据法律法规规章设定的行政执法事项,于2024年10月中旬前编制行政执法事项目录,并报县司法局备案。各行政执法机关要认真组织开展清理行政执法事项工作,凡没有法律法规规章依据的行政执法事项一律取消,对虽有法定依据但近5年未发生的、极少发生且没有实施必要的、交叉重复的行政执法事项按程序处理。行政执法事项目录要依法逐条逐项进行合法性、合理性和必要性审查,并按程序进行动态调整。
12.完善行政执法协作机制。各行政执法机关要健全事前事中事后监管有效衔接机制,建立健全跨部门、跨区域、跨层级的行政执法协作机制,实现违法线索互联、执法标准互通、处理结果互认。全面贯彻落实《行政执法机关移送涉嫌犯罪案件的规定》,建立健全本部门行政执法与刑事司法衔接工作机制,强化行政执法机关与司法机关信息共享、线索移送、联合调查等方面的协调配合。全面贯彻落实《执法机关和司法机关向纪检监察机关移送问题线索工作办法》,加强行政执法机关与纪检监察机关的协作配合,及时依规依纪依法移送行政执法过程中发现的有关问题线索。
(四)加快构建行政执法协调监督工作体系
13.完善行政执法监督工作体制机制。按照国家、省、州统一部署,深入推进行政执法协调监督工作体系建设,2024年底前基本建成省、州、县、乡四级全覆盖的行政执法协调监督工作体系。各行政执法机关承担行政执法监督职责的机构和县司法局,要于每年3月底前制定本年度行政执法监督工作计划,强化对全县行政执法监督。各行政执法机关承担行政执法监督职责的机构,要加强对本部门本系统行政执法工作和重大行政执法行为的统筹协调、日常监督和业务指导;县司法局要综合运用行政执法工作报告、数据汇总分析、案卷评查、法治督察等方式,对各行政执法机关和乡镇人民政府行政执法工作情况开展经常性监督。积极探索乡镇司法所协助各县司法局开展行政执法监督工作的方式方法。
14.推进行政执法监督多元化建设。各行政执法机关要完善重大行政执法案件专项监督调查处理机制,围绕社会普遍关注的热点问题和具有较大社会影响的行政执法案件,以及监察建议、司法建议、检察建议等开展专项监督。建立行政执法监督与行政复议监督衔接协作机制,组织开展被纠错行政执法案卷专项督察监督,加强对行政执法共性问题的源头治理和整体预防。拓宽监督渠道,建立行政执法监督与12345政务服务便民热线等监督信息共享机制。
(五)健全行政执法和行政执法监督科技保障体系
15.提升行政执法信息化水平。按照国家、省、州统一部署,将行政执法综合管理监督信息系统纳入数字政府一体化建设,推进行政执法和行政执法监督一体化平台推广应用,以数字化赋能实现执法信息网上收集、执法活动精准监督、执法资源实时调度、执法数据综合分析利用。
16.归集共享行政执法数据。按照国家、省、州统一部署,对照全国统一的行政执法数据标准,加快推进全国行政执法综合管理监督信息系统与“互联网+监管”系统、信用信息共享平台、“双随机、一公开”系统、一体化在线政务服务平台以及全县各部门业务系统执法数据的互联互通,推动数据汇聚共享,及时推送至全国行政执法数据库。
(六)不断强化行政执法保障能力
17.加强行政执法和执法监督队伍建设。根据全县各行政执法机构所承担的执法职责和工作任务,合理配备行政执法力量,加强行政执法机构队伍梯队建设。按照全国行政执法协调监督工作体系建设要求,加强行政执法监督队伍建设,县人民政府应配备2-3名行政执法监督专干,各行政执法单位应配备1-2名行政执法监督人员。加强行政执法机关公职律师和法律顾问队伍建设,整合行政执法机关法制审核力量,建立重大执法决定法制审核协作机制。
18.强化行政执法和执法监督队伍权益保障。建立健全行政执法责任追究、尽职免责机制。落实和完善行政执法和执法监督人员工资待遇政策,强化职业保障,依法为基层一线行政执法人员办理保险。做好行政执法人员心理咨询服务和危机干预工作。
19.加大财政对行政执法和执法监督队伍支持保障力度。强化保障措施,将行政执法和执法监督工作经费、装备配备费用纳入县级财政预算。加大行政执法经费投入力度,切实满足全县行政执法工作需要。
三、工作要求
(一)提高思想认识。各行政执法机关要深刻领悟在全县上下组织开展提升行政执法质量三年行动的重要意义,在学深悟透习近平法治思想的科学内涵、实践要求上下功夫,在学以致用提升行政执法人员素质、行政执法质量上求实效,在学以践行解决行政执法难题、提升群众满意度上出实招,切实将提升行政执法质量三年行动作为深入推进法治政府建设、转变工作作风、提升执法能力、优化发展环境的一项重要工作来抓,做到提升行政执法质量三年行动与本部门其他重点工作同安排、同部署、同考核,确保提升行政执法质量三年行动取得实效。
(二)细化落实举措。各行政执法机关结合实际制定落实《实施方案》的具体工作举措,明确组织领导、责任分工、推进措施、保障机制、宣传培训等具体内容。同步建立工作台账,逐项分解任务,明确责任部门和完成时限,实行清单化管理。县司法局要加强对各行政执法机关工作举措和台账制定工作的检查指导。各行政执法机关要将专项工作联络员名单于2024年2月1日前通过电子公文报县司法局。
(三)推进宣传交流。各行政执法机关要将《实施方案》列为各级各类行政执法培训内容和行政执法人员培训必修课程,采取多种形式促使行政执法人员熟悉掌握目标原则、具体任务、时间节点,切实增强贯彻落实的自觉性、主动性、积极性。要广泛宣传提升行政执法质量和效能的好举措好经验好做法,注重发现、培养和宣传行政执法先进人物、先进事迹,深入挖掘、总结推广基层鲜活经验,切实增强行政执法的权威性和公信力,在人民群众心中树立良好执法形象。
(四)强化评估考核。县司法局要加强对工作方案组织实施情况的监督检查和考核评估,将组织实施情况纳入法治建设绩效考评指标体系,列入年度法治政府建设工作要点和法治督察工作计划。各行政执法机关要按照《梁河县提升行政执法质量三年行动(2023—2025年)任务分解表》(见附件)分阶段、分步骤将贯彻落实情况和重要事项及时报县司法局。县司法局要加强对全县提升行政执法质量三年行动实施情况的跟踪分析,统筹组织开展实施情况评估,2024年10月底前完成中期评估,2025年10月底前完成终期评估。





滇公网安备 53310002000506号 滇ICP备17006871号-1 联系电话:0692-6161196
政府网站标识码:5331220006 邮箱:75579824@qq.com
地址:梁河县遮岛镇滨河路91号政务大厅4、5楼 邮编:678400