梁河县政务服务管理局

云南省人民政府关于调整23项行政权力事项的决定 云政发〔2020〕31号

浏览量:21407    作者: 日期:2020/12/16

各州、市人民政府,省直各委、办、厅、局:

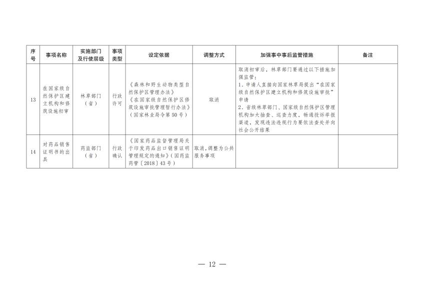
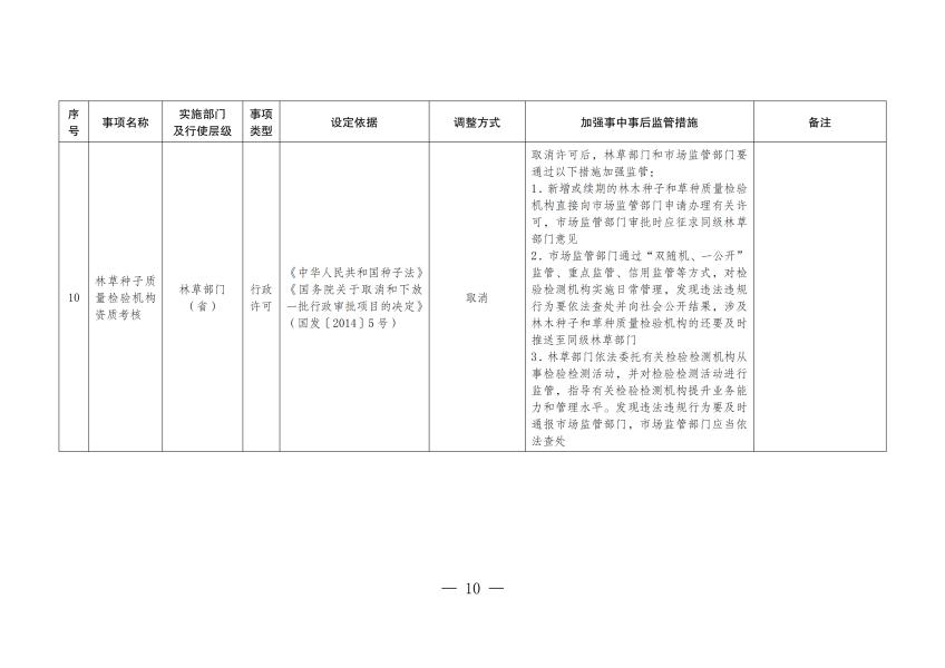
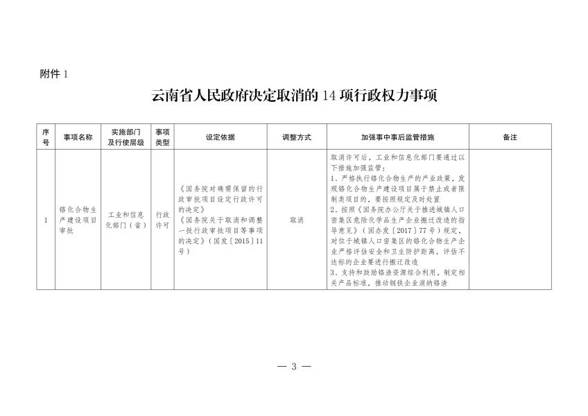
为进一步推动政府职能转变,深化“放管服”改革优化营商环境,按照新修订的有关法律和 《国务院关于取消和下放一批行政许可事项的决定》(国发 〔2020〕13号)等文件要求,结合我省实际,省人民政府决定调整23项行政权力事项,其中,取消14项,承接8项,许可改为备案1项,现予公布.根据调整结果,同步调整 《云南省政务服务事项基本目录 (2020年版)》,在省人民政府网站更新发布。

各地各部门要认真做好调整的行政权力事项落实和衔接工作。对取消的事项,有关部门一律不得再实施或变相审批,并根据《国务院关于加强和规范事中事后监管的指导意见》(国发〔2019〕18号)要求,制定切实有效措施加强事中事后监管,避免出现管理真空;对承接的事项,承接部门要主动对接下放部门,熟悉业务办理流程,确保接得住、管得好。

各地各部门须于本决定印发之日起20个工作日内,在本地本部门政府网站、同级政务服务大厅(窗口)公布涉及调整的行政权力事项,并按照规定向社会公布事中事后监管措施,加强宣传解读和督促落实。


附件:1. 云南省人民政府决定取消的14项行政权力事项

2.云南省人民政府决定承接的8项行政权力事项

3.云南省人民政府决定取消许可改为备案的1项行政权力事项



云南省人民政府

2020年11月19日

(此件公开发布)


1

2

3

4

5

6

7

8

9

10

11

12

13

文章来源: