梁河县卫生健康局

中共德宏州委办公室 德宏州人民政府办公室关于印发《关于进一步深化改革促进乡村医疗卫生体系健康发展的实施方案》的通知

浏览量:3043    作者: 日期:2024/1/16


各县、市党委和人民政府,州委和州级国家机关各部委办局,各人民团体,各院校,州属企事业单位,中央、省驻德宏各单位:

《关于进一步深化改革促进乡村医疗卫生体系健康发展的实施方案》已经州委、州政府同意,现印发给你们,请结合实际认真贯彻落实。

中共德宏州委办公室

德宏州人民政府办公室

2023年12月28日

(此件公开发布)

关于进一步深化改革促进乡村医疗卫生体系健康发展的实施方案

为深入贯彻落实《中共云南省委办公厅、云南省人民政府办公厅关于进一步深化改革促进乡村医疗卫生体系健康发展的若干措施》(云办通〔2023〕42号)精神,进一步完善全州优质高效乡村医疗卫生体系,提升农村地区基本医疗、基本公共卫生服务能力,让群众就近就便看好病。现结合我州实际,制定本实施方案。

一、总体要求

坚持以习近平新时代中国特色社会主义思想为指导,全面贯彻党的二十大精神,深入落实习近平总书记考察云南重要讲话精神,贯彻落实新时代党的卫生与健康工作方针,围绕“3815”战略发展目标,服务德宏州“三支柱一标杆”主攻方向,把乡村医疗卫生工作摆在乡村振兴的重要位置,坚持乡村基本医疗卫生服务公益属性,坚持问题导向、深化改革、资源集成、人才兴医和人民满意,加快县域优质医疗卫生资源扩容和均衡布局,推动重心下移、资源下沉,促进乡村医疗卫生体系高质量发展,厚植乡村振兴健康根基,为维护人民健康提供有力保障。

2025年,49家以上的乡镇卫生院(社区卫生服务中心)服务能力达到国家基本标准,其中10家以上的中心乡镇卫生院服务能力达到国家推荐标准;31家乡镇卫生院建成心脑血管救治站,30家乡镇卫生院(社区卫生服务中心)建成基层中医馆,中心乡镇卫生院标准化慢性病诊疗专科和康复科实现全覆盖;乡村医疗卫生队伍稳定壮大,人员素质和人才结构明显优化,收入水平稳步提高,全州乡镇卫生院卫生专业技术人员中,大学本科学历比例提高到30%,每万人口全科医师数达到3.1人,乡村医生具备执业(助理)医师资格的人员比例提高到45%左右。

二、主要工作

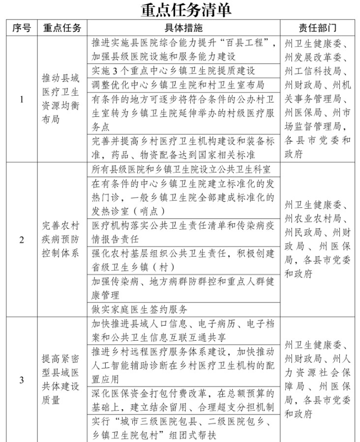
(一)推动县域医疗卫生资源均衡布局。巩固提升县、乡、村三级医疗卫生机构基本医疗有保障达标成果。实施县医院综合能力提升“百县工程”,推动县级中医医院医疗服务能力达到国家推荐标准,努力实现脱贫地区群众大病救治不出县。实施重点中心乡镇卫生院提质建设等项目,使其基本达到县级医院服务水平。调整优化中心乡镇卫生院和村卫生室布局,有条件的地方可逐步将符合条件的村卫生室转为乡镇卫生院延伸举办的村级医疗服务点。允许具备条件的乡村医疗卫生机构拓展符合其功能定位的医疗和健康管理服务,从机构全覆盖转向服务全覆盖,动态消除“空白点”。完善并提高乡村医疗卫生机构建设和装备标准,药品、物资配备达到国家相关标准,确保农村群众看病有医有药。

(二)持续推进紧密型县域医共体建设。推动建设“责任、管理、服务、利益”四位一体的紧密型县域医疗卫生共同体。健全完善医共体内上下协调、平衡互利的收入管理、资金结算、绩效考核、薪酬分配机制,全面实行医共体人财物统一管理,到2025年5县(市)医共体全部达到紧密型标准。

1.提升牵头医院能力。通过“城市三级医院包县、二级医院包乡、乡镇卫生院包村”组团式帮扶、专科联盟和远程医疗等方式,多渠道增强牵头医院重点学科、专科和专病中心建设,对照国家关于县级医疗能力建设推荐标准和基本标准,认真评估综合服务能力,补短板、强弱项,针对性提升诊疗水平和服务能力。到2025年,力争至少3所县级公立综合医院基本达到县医院医疗服务能力推荐标准,1所县级中医医院基本达到县级中医医院医疗服务能力推荐标准。

2.落实紧密型县域医共体建设政策。加快推进县域人口信息、电子病历、电子健康档案和公共卫生信息互联互通共享。推进乡村远程医疗服务体系建设,加快推动人工智能辅助诊断在乡村医疗卫生机构的配置应用。深化医保资金打包付费改革,在总额预算的基础上,建立结余留用、合理超支分担机制,有条件的地方可探索将基本公共卫生服务经费、基本药物制度补助等相关经费打包给医共体统筹使用。

3.优化基层医疗机构服务能力。结合县域实际,统筹优化调整医共体成员单位功能定位,推行差异化功能定位和分类管理,积极开展与功能定位和服务能力相匹配的医疗卫生服务,重点推进儿科、口腔科、康复科和眼科(眼保健)等薄弱科室建设,到2025年,全州基层医疗卫生机构中,儿科、口腔科、康复科和眼科设置比例明显提高。牵头医院要紧密结合“优质服务基层行”活动和社区医院建设工作,加大帮扶力度,促进资源下沉,积极帮助基层开展新技术、新项目,推动基层机构针对当地发病率较高的病种并结合自身资源条件,拓展提升服务功能。到2025年,所有中心乡镇卫生院和能力较强的社区卫生服务中心至少建成1个优质特色科室,医共体内建成一批就医环境好、服务能力强、综合服务水平高的社区医院。

(三)突出“基本医疗、基本公卫”重点,有力促进乡村医疗卫生机构高质量发展。

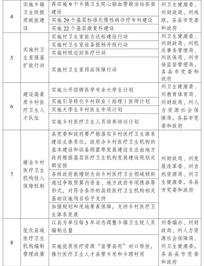
1.强基层、管慢病,筑牢基本医疗、基本公卫根基。着力提升基层防病治病和健康管理能力,大力开展基层医疗卫生机构服务能力达标和社区医院建设,提高服务和管理规范化水平。积极组织实施好“强基层、管慢病”项目工作,使乡镇卫生院心脑血管救治站拓面建设做到“应建尽建”,鼓励有条件的乡镇卫生院将心脑血管救治站建成胸痛救治单元,全面提升基层急诊急救能力,保障农村急症患者得到及时有效救治,创新医防协同、医防融合机制,强化农村群众主要慢性病早防早治,逐步降低其致残和死亡风险。实施22个基层康复科建设,能够规范开展10项以上中医药适宜技术,统筹残联、民政等行业有关康复的项目资源,提升基层中西医协同康复服务能力,逐步形成康复回到基层的就医格局。

2.提升村卫生室服务能力,为群众健康保驾护航。实施村卫生室能力达标建设行动,到2025年年底,全州至少215个村卫生室服务能力达到国家基本标准。实施村卫生室设备提档升级行动,统筹整合中央和省级基本药物制度补助、医疗服务与保障能力提升等项目资金,用于设备提档升级,包括诊疗办公、入户巡访、远程医疗等设备,以及医废处置、无障碍等设施。实施村卫生室药品保障行动,着力保障农村群众基本用药需求,村卫生室开展基本医疗服务所需药品不低于80种,按照每个村卫生室2万的标准提前预拨医保资金,用于村卫生室药品采购周转。推行医共体内药品统一采购和管理,实现县乡村用药目录衔接统一,加强药品配送管理,确保及时配送到位。

(四)完善农村疾病预防控制体系。加强县域传染病防控救治体系和应急处置能力建设。所有县级医院和乡镇卫生院设立公共卫生科室,在有条件的中心乡镇卫生院建立标准化的发热门诊,一般乡镇卫生院全部建成标准化的发热诊室(哨点)。医疗机构落实公共卫生责任清单和传染病疫情报告责任,加强与疾病预防控制机构医防协同配合。强化农村基层组织公共卫生责任,积极创建省级卫生乡镇(村)。加强传染病、地方病群防群控和重点人群健康管理,做实家庭医生签约服务,落实城乡居民高血压、糖尿病门诊用药保障和健康管理机制,做到风险患者早识早治早转,全力“保健康、防重症”。

(五)加强稳定乡村医疗卫生人才队伍建设。

1.人员配备到位。村医配备按服务人口配备,辖区服务人口在1000人以下的配备2名村医,辖区服务人口在1000至5000的按1‰的比例配备,服务人口在5000以上的按1.3‰的比例配备。

2.加强对乡村医疗卫生人员的培养培训。继续实施农村订单定向免费医学生培养,做好定向医学生就业安置和履约管理。加强基层全科、儿科、口腔科及公共卫生、精神卫生、康复等紧缺人才培养培训。以慢性病诊疗、中医药服务和基本技能为重点,开展基层医疗卫生人员适宜技术全员培训。积极组织执业(助理)医师参加全科医生转岗培训。逐步形成以执业(助理)医师为主体、全科专业为特色的乡村医疗卫生服务队伍。

3.引导和鼓励乡村医生积极参加执业(助理)医师资格考试。实施转化乡村执业(助理)医师计划,依托共同体师资力量,加强对乡村医生考前培训,给需要参加执业(助理)医师考试的乡村医生适当的假期,以提高考试通过率。对取得乡村全科执业助理及以上执业资格的在岗乡村医生,各县(市)应采取适当增加生活补助等方式,在现有待遇基础上进一步给予激励。

4.引导医学专业高校毕业生免试申请乡村医生执业注册。在乡村两级医疗卫生机构工作期间,应限期考取执业(助理)医师资格,并按规定享受基层就业学费补偿国家助学贷款代偿政策。

5.鼓励具有大专及以上学历医学类专业毕业生到乡村振兴重点帮扶县乡镇卫生院工作。支持3个省级乡村振兴重点帮扶县的乡镇卫生院招聘具有大专及以上学历医学类专业毕业生。所招聘大学生取得执业(助理)医师资格后,与乡镇卫生院签订协议,承诺连续、全职服务至少5年的,按照省级乡村振兴重点帮扶县每人4万元的标准,由州、县按财政投入比例共同承担。

(六)改革完善乡村医疗卫生领域管理机制。

1.加强乡村医疗机构投入保障力度。在中央、省级财政支持下,州级财政主要通过基本公共卫生服务、基本药物制度补助资金对乡村医疗卫生机构予以支持。县级新增财力要向乡村医疗卫生领域倾斜,根据基层医疗卫生机构发展建设规划足额安排经费,加强规划和用地要素保障,支持乡村医疗卫生体系发展。各县(市)要严格落实乡村医生的补助政策,按照“核定任务、核定收支、绩效考核补助”的办法核定,乡村医生各项补助要及时拨付到位,不得挤占、截留或挪用。随着经济社会的发展,动态调整乡村医生各渠道补助标准,逐步提高乡村医生的待遇水平。

2.优化县级医疗卫生机构编制调配策略。以县为单位每5年动态调整乡镇卫生院人员编制总量,创新编制管理方式,盘活用好存量编制,提高编制使用效益。县域医疗卫生机构编制由县级卫生健康部门在机构编制部门核定的编制总量内统筹分配、调整使用,积极推行医疗卫生人才县管乡用和乡聘村用政策。乡镇卫生院用于专业技术人员的编制不得低于编制总额的90%,其中公共卫生人员所占编制不得低于专业技术人员编制的25%。

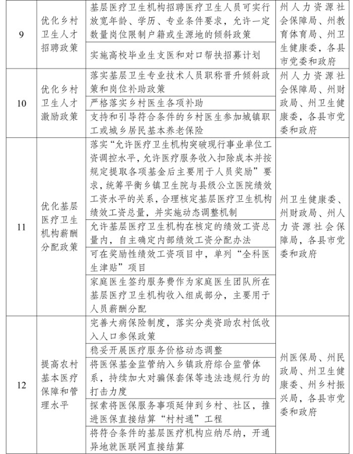
3.改进基层医病机构薪酬制度。落实“允许医疗卫生机构突破现行事业单位工资调控水平,允许医疗服务收入扣除成本并按规定提取各项基金后主要用于人员奖励”要求,统筹平衡乡镇卫生院与当地县级公立医院绩效工资水平的关系,合理核定基层医疗卫生机构绩效工资总量,并实施动态调整机制。基层医疗卫生机构年末业务收支结余为正数的,在提取不高于当年医疗收入1%的医疗风险基金、10%左右的职工福利基金后,可主要用于人员薪酬分配。允许基层医疗卫生机构在核定的绩效工资总量内,自主确定内部绩效工资分配办法。允许根据基层医疗卫生机构实际,在奖励性绩效工资中设立“岗位津贴、值班补助、夜班补助、下乡补助”等分配项目。可在奖励性绩效工资项目中,单列“全科医生津贴”项目,并结合艰苦边远、工作任务和服务年限等因素,对全科医生按照每人每月300—500元的标准予以补贴。家庭医生签约服务费作为家庭医生团队所在基层医疗卫生机构收入组成部分,主要用于人员薪酬分配。

4.增强农村地区的医疗保障力度。促进巩固拓展医疗保障脱贫攻坚成果同乡村振兴有效衔接。完善大病保险制度,鼓励慈善等社会力量参与救助保障,精准有效减轻大病患者费用负担。年度新增医保基金重点向乡村医疗卫生机构倾斜,逐步提高县域内医保基金用于乡村医疗卫生机构的比例。稳妥开展医疗服务价格动态调整,统筹支持乡村医疗卫生机构发展,可以启动基层医疗卫生机构一般诊疗费调整评估,并按规定报批实施。将医保基金监管纳入乡镇政府综合监管体系,持续加大对骗保套保等违法违规行为的打击力度。探索将医保服务事项功能延伸到全州所有乡镇(街道)社会保障服务中心和村(社区),不断提高基层医保经办政务服务覆盖面。

5.改进乡村卫生人才招聘模式。基层医疗卫生机构招聘医疗卫生人员可实行放宽年龄、学历、专业条件要求,允许一定数量岗位限制户籍或生源地的倾斜政策,可采取降低开考比例、加大专业素质考试成绩权重等招聘方式。乡镇卫生院招聘具有执业医师资格,或中级及以上职称,或医学类专业大学本科及以上学历的卫生专业技术人员,可采取考察招聘方式。同等条件下乡镇卫生院优先聘用取得执业(助理)医师资格的乡村医生。实施高校毕业生支医和对口帮扶招募计划,可增加乡镇卫生院支医岗位,不设开考比例。鼓励二级及以上医院退休医师以协议聘用方式到乡村医疗卫生机构服务。

6.提升乡村卫生人才激励机制的有效性。落实基层卫生专业技术人员职称晋升倾斜政策和岗位补助政策。在基层医疗卫生机构工作取得高级卫生专业技术职称资格的,可不受单位岗位职数限制,评聘相应专业技术职务。取得中级职称后,在基层医疗卫生机构连续工作满10年并符合相应条件的紧缺专业技术人员,可考核认定为基层有效的副高级卫生专业技术职称。逐步将实现乡村一体化管理的村卫生室执业(助理)医师纳入乡镇卫生院职称评聘。严格落实乡村医生各项补助,逐步提高收入待遇,支持和引导符合条件的乡村医生参加城镇职工或城乡居民基本养老保险。

三、保障措施

(一)压实工作责任。坚持和加强党对乡村医疗卫生工作的全面领导,把乡村医疗卫生体系建设作为五级书记抓乡村振兴的重要内容,建立健全各级党委乡村医疗卫生工作领导体制机制。

(二)加强协同配合。建立卫生健康、党委农村工作部门牵头,机构编制、发展改革、教育体育、财政、人力资源和社会保障局、自然资源、农业农村、乡村振兴、医保、残联等部门和单位参与的工作推进机制。注重发挥各级人大、政协监督作用,支持群团组织、社会组织等积极参与乡村医疗卫生事业发展。

(三)强化考核督导。建立乡村医疗卫生体系健康发展督导评估机制,州级层面加强对县(市)政府政策保障、人员队伍建设等重点任务落实情况的综合督导评估,并将其纳入对县(市)乡村振兴实绩考核的重要内容。

(四)营造良好氛围。倡导尊医重卫,构建和谐医患关系。各类人才项目、表彰奖励、评奖评优向基层倾斜。加大乡村医疗卫生人员先进事迹宣传力度,在全社会形成尊重乡村医疗卫生人员、关心乡村医疗卫生工作的良好氛围。

附件:1.重点任务清单

8

9

10


11


2.重点任务推进情况表


12


政策解读:《德宏州进一步深化改革促进乡村医疗卫生体系健康发展的实施方案》政策解读


文章来源:德宏州人民政府